EasyManua.ls Logo

CSA RA 350 - Page 52

CSA RA 350
60 pages
Print Icon
To Next Page IconTo Next Page
To Next Page IconTo Next Page
To Previous Page IconTo Previous Page
To Previous Page IconTo Previous Page
Loading...
Form I-RA/D 350/500, Page 52
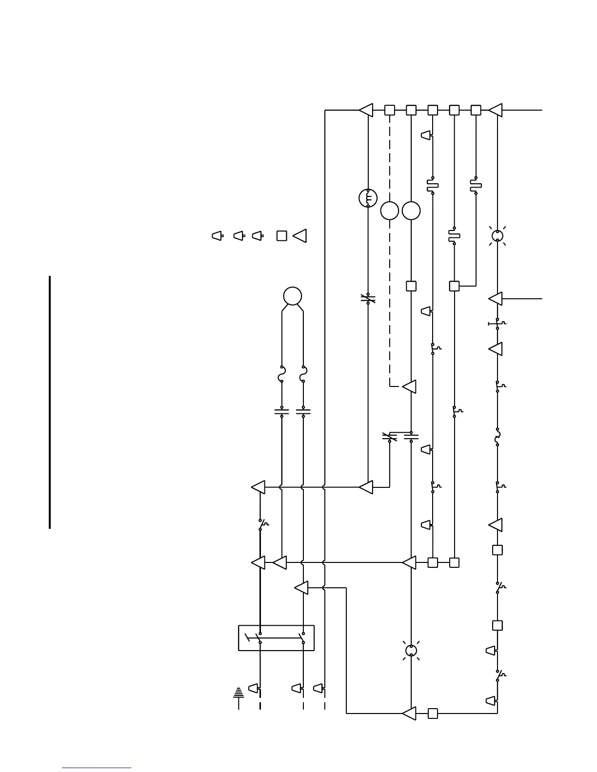
Wiring Diagram 224503, Model RAD500 (blower model)
IMPORTANT NOTE: This is the current wiring diagram. If your Model RAD500
heater was manufactured before 1/05 (Serial No. Code BEA), see wiring diagram on
pages 56-57.







  












    



 







































































 






































Table of Contents