EasyManua.ls Logo

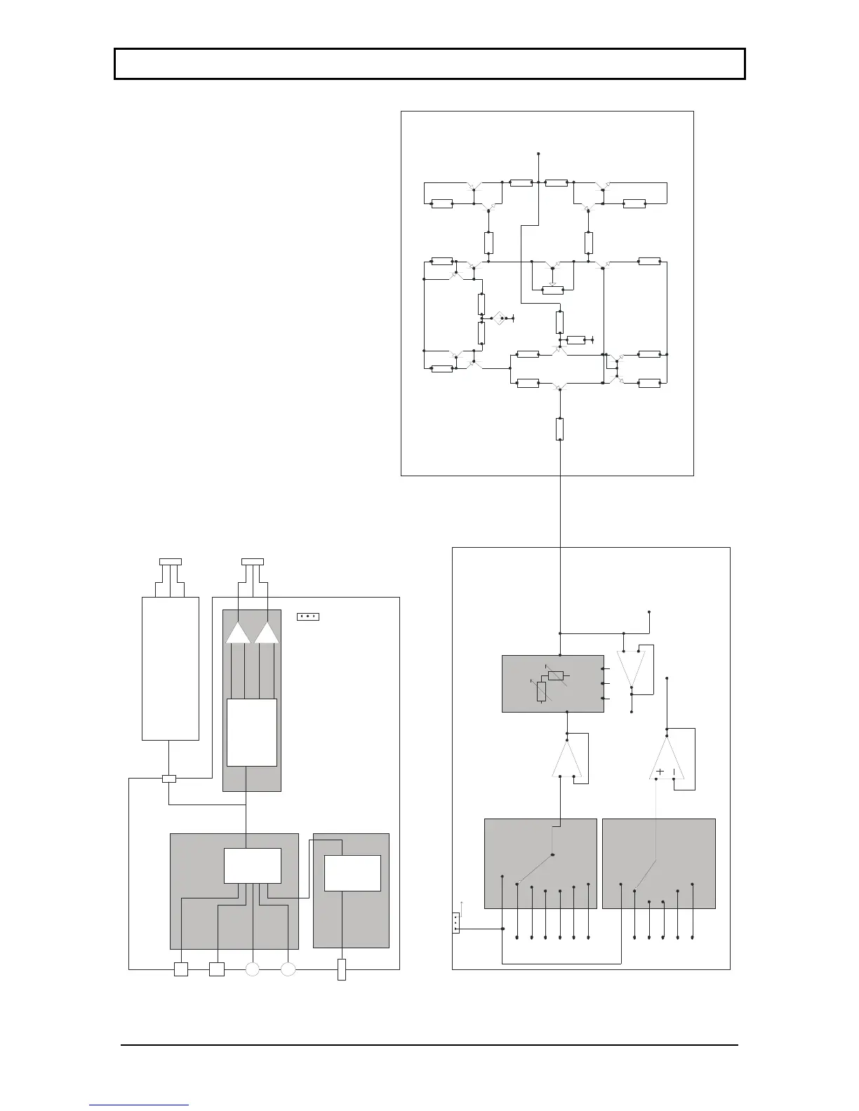
Cyrus 6 DAC - Block Diagram

Cyrus 6 DAC
50 pages
Print Icon
To Next Page IconTo Next Page
To Next Page IconTo Next Page
To Previous Page IconTo Previous Page
To Previous Page IconTo Previous Page
Loading...
BLOCKDIAGRAM
©CyrusAudioLtdJun2014 7 Cyrus6DAC,Cyrus8DACservicemanualIssue1
_
+
_
+
QxDAC connector
LPF
LPF
DAC
IC80 1
PCM17 91A
+
+
I2 S
PCM2707
IC 60 1
SPD IF
AK 411 8
IC7 01
QxConne ctor
DIGITALIN PUTANDDA CSTAGE
IN7(Optical)
IN11 (U S B)
Di gital in pu ts
IN8(Optical)
IN9(Wired)
IN10 (Wi re d)
CO N90 5
CON1 00
To RHC ha nne l
PREOUT
OUT
30V42V
+30V+42V
POWERAMP
PGA 2310/11/20
IC100
DATA
CS
CL K
VOLU MECONTROL
TAP E
OUT
HE AD PHO N ES
LC78211
IN1
IN2
IN3
IN4
IN5
IN6
INPU TSELECTION
DIG
TAP E / ZO N E2 OU T P UT
PREAMP (LHCHANNEL)
IN1
IN2
IN3
IN4
IN5
IC101
LC78211
IC102
InternalDAC con nectorpa rk
whenQxmo du le is in sta ll ed
Intern alDAC connector
ConnecttheinternalDAC
or QxDAC(Cyrus8QxDAC)to
mainPC BconnectorCO N1 00
QxDAC
(Cyr us8Qx DAC on ly)
DIG

Other manuals for Cyrus 6 DAC

Related product manuals