EasyManua.ls Logo

Cyrus CD T - MC‐Bus System; MC‐BUS Internal Signal Routing; MC‐BUS System Tests

Cyrus CD T
31 pages
Print Icon
To Next Page IconTo Next Page
To Next Page IconTo Next Page
To Previous Page IconTo Previous Page
To Previous Page IconTo Previous Page
Loading...
MCBUSSYSTEM
©CyrusAudioLtdJun2014 12 CDtServiceManualIssue1
TheMCBUSsystem
MCBUSis asystemwhichprovidescommunicationbetween thecontrolsystemsofa number of
Cyrus products. The communication takes the form of a serial data stream which is sent from a
'master'productandreceivedandrepeatedby'slave'products.Thedataisthuspassedfromone
product to another around a loop. The master product should then receive the message back
whichconfirmsthatloopconnectionshavebeencorrectlymade.TheCDplayerisa'slave'product
and listens for 'CD' commands from the master product in the loop (usually an amplifier or
surrounddecoder).
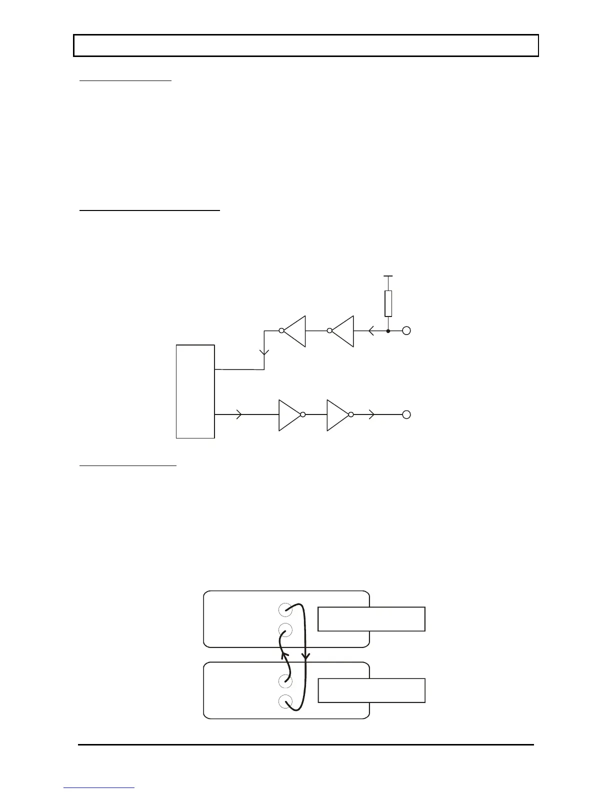
MCBUSinternalsignalrouting
MCBUScontrolisprovidedbythesystemmicrocontrollerIC701.Thesignalsarebufferedintoand
outofthisICasshowninthediagram,TheresistorbiasattheMCBUSinputensuresthattheline
idleshigh(+5V)ifnoMCBUSconnectionismadetoanotherproduct.
MCBUSsystemtests
The MCBUS system can be tested by connecting the CD player into a known working Cyrus
system.NotethatMCBUSmustbeconnectedasaclosedloopassh owninthediagrambelow.It
isalsoimportanttoconnecttheaudiosignalcablesbetweencomponentstoprovideanadequate
ground return path for the MCBUS signals. Switch on the power to the system and set all
components to Standby . Selecting the CD input on the amplifier or switching on a surround
decoder will now activate the CD player. When the amplifier is set to Standby, all other
components
connectedtotheMCBUSloopwillalsosettoStandby.
CDplayer
Amplifier
MCBusoutput
MCBusoutput
MCBusinput
MCBusinput
IC401F
+5V
IC401E
IC401A
IC401B
IC701
MCBusout
MCBusin
49
50

Related product manuals