EasyManua.ls Logo

Daewoo DLX-26C2 - When Remote Controller Does Not Operate

Daewoo DLX-26C2
74 pages
Print Icon
To Next Page IconTo Next Page
To Next Page IconTo Next Page
To Previous Page IconTo Previous Page
To Previous Page IconTo Previous Page
Loading...
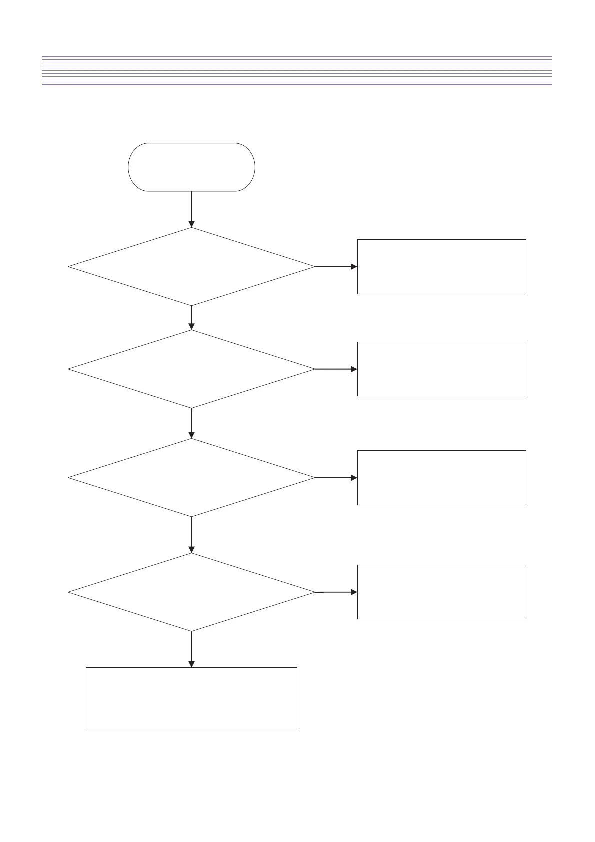
7-1-4. When Remote Controller does not operate.
A. Check the connection between Main PCB and LED PCB.
B. Check the waveform first pin(IR) of PA912 to confirm IR operation.
If IR is not working, replace the LED PCB.
Check Start
After turn on the power,
does LED turn on red light?
1. Check AC connection
2. Check Power S/W ON
3. Check other BLOCks
Is Remote Controller working?
Check the Battery of Remote Controller
Does set working by pressing
a KEY button?
Check the connection between
LED PCB and MAIN PCB.
When you press button,
does waveform from first pin of PW7 normal?
1. IR receiving BLOCK of MAIN PCB is not working.
2. Replace MAIN PCB
Replace LED PCB
Y
N
Y
N
Y
N
Y
N
Main PCBs Trouble Diagnosis
-40-

Related product manuals