EasyManua.ls Logo

Daikin BRC1C71 - Page 42

Daikin BRC1C71
92 pages
Print Icon
To Next Page IconTo Next Page
To Next Page IconTo Next Page
To Previous Page IconTo Previous Page
To Previous Page IconTo Previous Page
Loading...
EDUS39-605 Control Devices
Controls 41
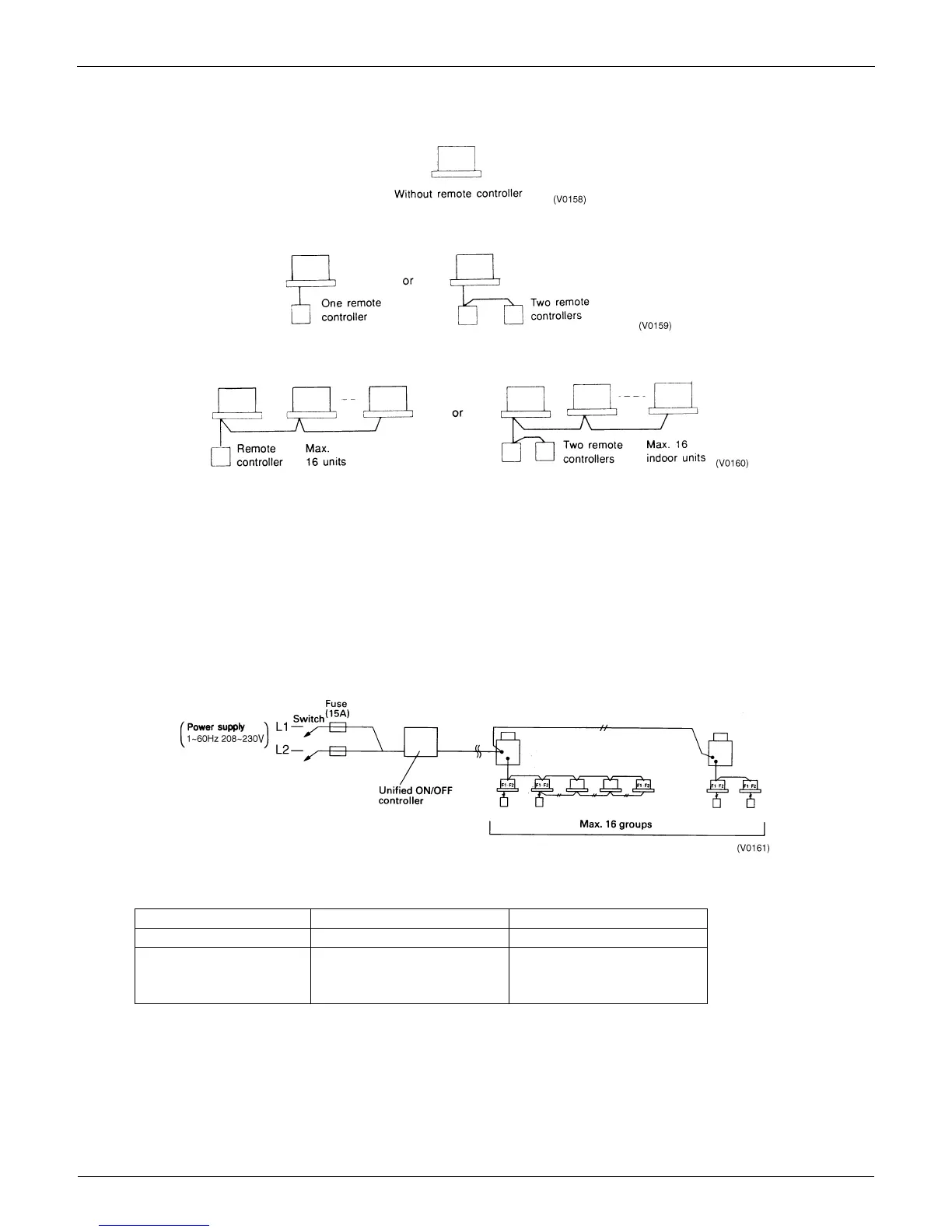
The groups of indoor units are as follows:
1. One indoor unit without remote controller
2. One indoor unit controlled by one or two remote controllers
3. A maximum of 16 indoor units controlled in groups by one or two remote controllers
2.5.2 Electric Wiring
General Instructions
All wiring, components, and materials procured on the site must comply with the applicable local and national codes.
Use copper conductors only.
All field wiring and components must be provided by a licensed electrician.
Unit shall be grounded in compliance with the applicable local and national codes.
Fit the power supply wiring with a fuse and a switch.
After wiring work, check power to ensure that the equipment shuts OFF when the switch is turned OFF.
Wiring Outline
Wiring Specification
Notes:
1. The size of power supply wiring must comply with the applicable national and local codes.
2. Allowable length of transmission wiring is as follows.
Max. 3280 ft; Total wiring length for all groups combined: 6560 ft
Connect the wiring between indoor and outdoor units, indoor/outdoor units and power supply, and indoor units and
remote controllers. For details, refer to the installation manuals of indoor and outdoor units.
Type Size
Power Supply Wiring H05VV-U3G (Note 1)
Transmission Wiring
2-conductor, stranded, non-
shielded copper cable / PVC or
vinyl jacket
18-AWG

Related product manuals