EasyManua.ls Logo

Daikin Super Multi Plus E-Series FTXG25EV1BW - Operation Mode

Daikin Super Multi Plus E-Series FTXG25EV1BW
492 pages
Print Icon
To Next Page IconTo Next Page
To Next Page IconTo Next Page
To Previous Page IconTo Previous Page
To Previous Page IconTo Previous Page
Loading...
SiBE18-821_C Operation Mode
Function 77
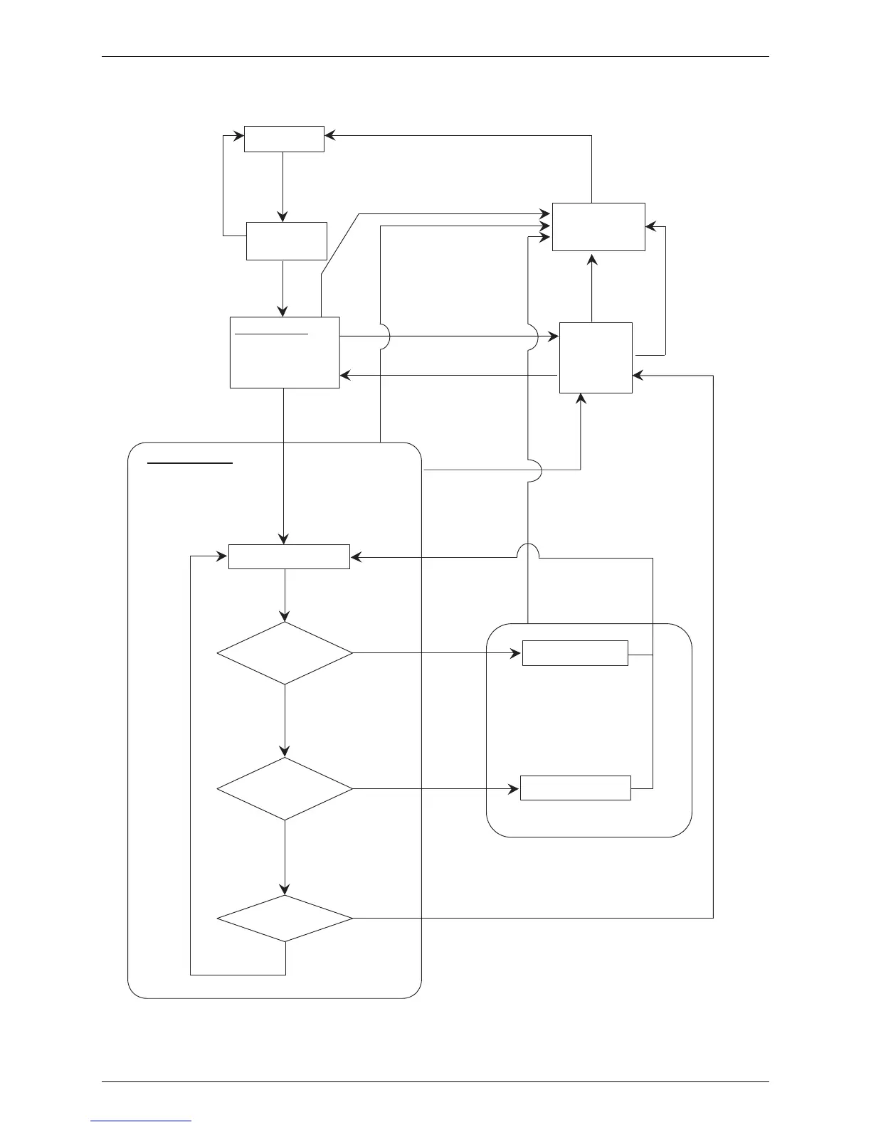
1. Operation Mode
Startup control
Oil return operation
Yes
Yes
No
No
Malfunction/Standby
Normal operation
Indoor unit thermostat ON
No
Yes
Defrosting operation
Indoor unit thermostat ON
Note:
Malfunction/Standby
(R12924)
Indoor unit stop or
thermostat OFF
Operation in
stop mode
Pressure
equalization
prior to startup
Cooling or heating
operation
Oil return IN
conditions are met.
Defrost IN
conditions are met.
Operation
mode c
hange
Malfunction/
Standby
Indoor unit stop or
thermostat OFF
Indoor unit stop or
thermostat OFF
Restart standby
(Compressor stop)
Malfunction/
Standby
Pump-down
residual
operation
In the event indoor unit stops or the thermostat
turns OFF while in oil return operation or
defrosting operation, pump-down residual
operation is performed on completion of the oil
return operation or defrosting operation.
• Compressor PI control
• Electronic expansion
valve PI control
• Protection control
• Cooling startup
control
• Heating startup
control

Table of Contents

Related product manuals