EasyManua.ls Logo

dbx QUANTUM - Front Panel Controls and Display

dbx QUANTUM
94 pages
Print Icon
To Next Page IconTo Next Page
To Next Page IconTo Next Page
To Previous Page IconTo Previous Page
To Previous Page IconTo Previous Page
Loading...
®
Analog Level Meters
These meters monitor analog input and output. For more on meters refer to Section 3.
TSE™ Audio Level Meters
These meters monitor the level of Tape Saturation Emulation. Refer to Type IV™ in Section 3.
LCD Display
The large LCD display shows the program, curve, digital meters, parameters, and modules
selected by the function buttons and the DATA WHEEL.
Data Wheel / Selector
The DATA WHEEL changes selected parameters, programs, etc. Pushing the DATA WHEEL
moves the cursor from parameter to parameter.
Function Buttons
The function buttons allow access to the programs, modules, utilities, and parameters of the
QUANTUM.
Power Switch
Turns the QUANTUM on and off.
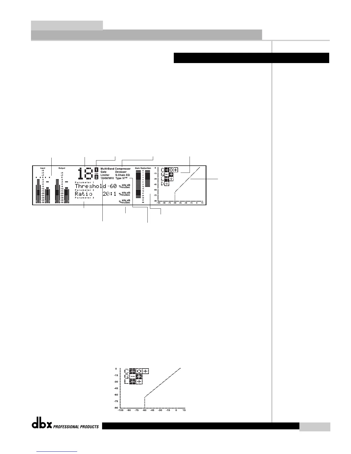
The Curve Window
After you have chosen a program, you may want to change some of the parameters to meet
your specific needs. One of the most useful tools available on the QUANTUM for setting up a
proper compression curve is the curve window. In the curve window you can see the com-
bined effects of dynamics-related parameters expressed in a graphical format. The figure below
shows the different parts of the curve window you will see as you edit the gate, compressor,
and limiter functions of the QUANTUM.
Parameter
measurement
units
Type IV™
conversion
indicator
Gain Reduction meter
3 parameters
per "page"
Parameter
page number
Program
number
Channel numbers
within program
stereo link indicator
Chain element
identifier
Dynamics
curve graph
Threshold
Meters
Digital input /
output meters
(peak and average)
Fig. 1.1
1.2 Front Panel (cont.)
Getting Started
Section 1
QUANTUM
QUANTUM User Manual
3

Table of Contents

Other manuals for dbx QUANTUM

Related product manuals