EasyManua.ls Logo

Dectris PILATUS - Overview of TVX

Dectris PILATUS
57 pages
Print Icon
To Next Page IconTo Next Page
To Next Page IconTo Next Page
To Previous Page IconTo Previous Page
To Previous Page IconTo Previous Page
Loading...
User_Manual-PILATUS-V1_2.doc 12/57
5.1.1 Overview of TVX
TVX is a free, open source, data acquisition and control software suite tailored
to X-ray science. TVX is an attempt to provide a flexible user interface that is
easily adapted to control a broad range of 2-D X-ray detectors as well as a
powerful collection of analysis tools.
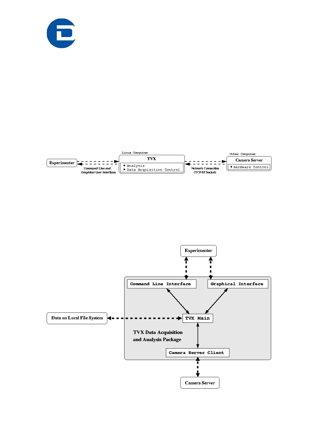
TVX operates by distributing the tasks of data analysis and hardware control
between two separate programs. The first program, which is most often
referred to as TVX, contains the user interface and analysis tool suite. The
other, which is referred to as the Camserver, is responsible for controlling the
hardware of the specific data acquisition system. These two programs
communicate over a TCP/IP connection, as shown in Figure 5, and thus do
not need to run on the same machine, or even under the same operating
system; see Figure 6.
Figure 7 TVX communication scheme
Camserver bundles all of the details of the hardware control into a C program
which can be ported across computer platforms. An added benefit of this
model is that it allows the experimenters to do their analysis wherever and
whenever it is most convenient from them, be it at the beam line while the
data are being taken or back at their home institution or corporation.
TVX compiles and operates both on Linux and Mac OS X systems.
Camserver, except the demo version, requires specific camera hardware for
operation.
Figure 8. TVX control and analysis layout schematic.