EasyManua.ls Logo

Dell E152FPc - Schematics; Main Board Schematic

Dell E152FPc
55 pages
Print Icon
To Next Page IconTo Next Page
To Next Page IconTo Next Page
To Previous Page IconTo Previous Page
To Previous Page IconTo Previous Page
Loading...
DELL E152FPc
18
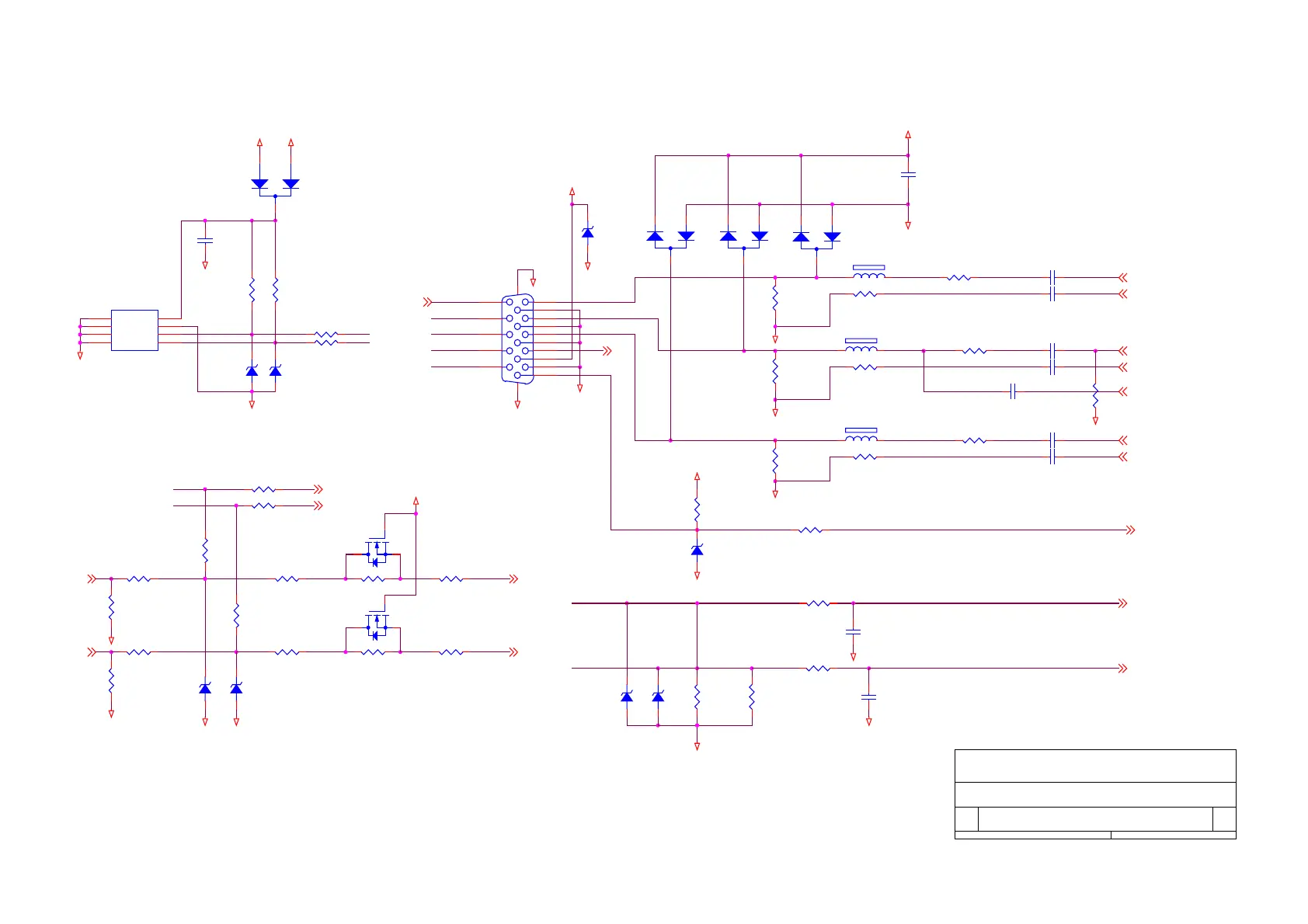
6. SCHEMATIC
6.1 MAIN BOARD
GND
VGA_5V
R117
100 1/16W
 
GND
Q102
2N7002E
GND
BIN
R107
75 1/16W
 
R111
100 1/16W
 
BLUE-
C108 0.01uF
R120
100 1/16W
 
ZD102
LL5232B 5.6V 5%
TXD
R101
100 1/16W
 
FB101 0 1/16W
 
GREEN+
R129
0 1/16W
 
R102
75 1/16W
 
Analog Input
H
ZAN3 LCD Control Board
AOC
14
星期五
,
十月
03, 2003
Title
Size Document Number Rev
Date: Sheet
of
VS-IN
C103 0.01uF
ZD105
LL5232B 5.6V 5%
C109 NC
UART_DI
SHEET2
SOG_MCSS
+5V
D101
BAV99
ZD106
LL5232B 5.6V 5%//NC
R128
NC
GND
GREEN+
GND
FB102 0 1/16W
 
GND
GND
+5V
R106
100 1/16W
 
HSYNC
R103
100 1/16W
 
R115
100 1/16W
 
C111 0.01uF
VSYNC
R131
NC
R105
47K 1/16W
 
C104
0.1uF/16V
R118 100 1/16W
 
R108
100 1/16W
 
FB100 0 1/16W
 
DDC_SCL_A1
RXD
R125
0 1/16W
 
R109 47 1/16W
 
R133
0 1/16W
 
BLUE-
GND
RXD
UART_DO
SHEET2
RED-
GND
GND
DDC_SDA_A1
R124
0 1/16W
 
R127
0 1/16W
 
GND
GND
RED-
D103
BAV99
GND
R132
0 1/16W
 
C100 0.01uF
CN100
VGA
1
6
2
7
3
8
4
9
5
11
12
13
14
15
10
1716
R110 47 1/16W
 
R113
100 1/16W
 
R104
47K 1/16W
 
U100
M24C02WMN6
4
81
2
3
7
6
5
GND
VCCA0
A1
A2
WP
SCL
SDA
GIN
DDC_SDA_A1
ZD107
LL5232B 5.6V 5%//NC
ZD100
LL5232B 5.6V 5%
D102
BAV99
R126
NC
ZD101
LL5232B 5.6V 5%
RED+
R122
2.2K 1/16W
 
Pins 6/7/8 are R/G/B
return lines resp.
RED+
VGA_5V
VGA_PG
TXD
R114
4.7K 1/16W
 
BLUE+
GND
BLUE+
R119
100 1/16W
 
GND
C106
NC
R123
NC
GND
DDC_SCL_A1
GND
VSYNC
GND
GND
DDC_SCL
P.2
HSYNC
R116
NC
DDC_5V
ZD104
LL5232B 5.6V 5%
R121
2.2K 1/16W
 
DDC_SDA
P.2
DDC_SCL_A1
C107 0.01uF
C105 0.01uF
C101
0.1uF/16V
Q101
2N7002E
ZD103
LL5232B 5.6V 5%
HS-IN
R100 NC
R130
NC
R112
75 1/16W
 
+5V
DDC_SDA_A1
C102
NC
D100
BAT54C
3
1
2
GREEN-
75-ohm terminating
resistor very close to
the VGA conn.
GND
+5V
RIN
1. TO SUPPORT SOG -->ADD R123 1M OHM

Related product manuals