EasyManua.ls Logo

Dell E152FPc - PWPC Board Schematic

Dell E152FPc
55 pages
Print Icon
To Next Page IconTo Next Page
To Next Page IconTo Next Page
To Previous Page IconTo Previous Page
To Previous Page IconTo Previous Page
Loading...
DELL E152FPc
22
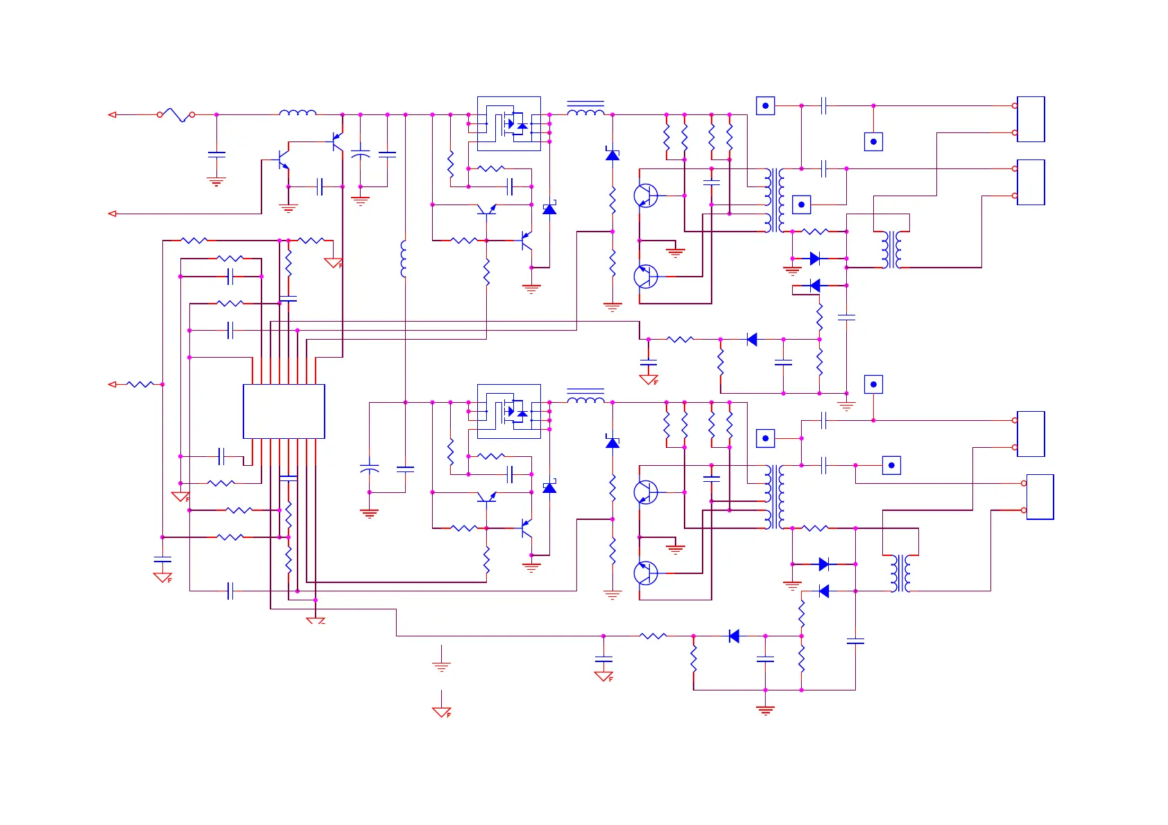
6.2 PWPC BOARD
PT201
80AL15T-7-YS
5 9
3,4
6
71
2
C206
0.1U/25V
R207
OPEN
Q212
2SC5706
1
2 3
R219
470
TP4
HVL
1
R231
1K
R225
1K
C231
1000P
L206
JUMP
Q208
SST3906
R228
1K
NO/OFF
C228
OPEN
D203
11B
Q207
SST3906
R232
1K
R235 620
CON202
33L8021-2D
1
2
C222
0.47U/25V
+
C223
150U/25V
D204
11B
PWPC1742CPD1(715L-1283-1)
A
2. FOR 17"&15" 4 LAMPS INVERTER
AOC (Top Victory) Electronics Co., Ltd.
22
Tuesday, June 01, 2004
Title
Size Document Number Rev
Date: Sheet of
R223 15K
PT202
80AL15T-7-YS
5 9
3,4
6
71
2
D210
RLS4148
C211
1U/25V
C202
0.1U/25V
D205
RLS4148
R240
51K
C209
1U/25V
Q202
DTA144WKA
R233
1K
R208
4.7K
TP2
HVO
1
Q211
2SC5706
1
23
D207
RLS4148
C230
1000P
C227
OPEN
R227
1K
R202
5.1K
CON203
33L8021-2D
1
2
R234 620
R221 12K
TP3
HVL
1
C205
0.1U/25V
D206
RLS4148
L204
73L-174-30-YS
1 4
2 3
L203
73L174-30-YS
1 4
2 3
C212
1U/25V
C220
1U/25V
R230
1K
F201
4A/63V
Q203 SI4431 OR AO4411
4
8
5
6
7
3
2
1
is power GND
R222 15K
D202
SMAL240 OR SR24
C226
OPEN
is signal GND
R218 470
R211
12K
R214
3.9K
R216
220
R238
12K
+
C201
150U/25V
+12V
C210
1U/25V
CON204
33L8021-2D
1
2
D201
SMAL240 OR SR24
TP1
HVO
1
DIM
R210
12K
R209
4.7K
U201
TL1451ACDR
1
2
3
4
5
6
7
8 9
10
11
12
13
14
15
16
CT
RT
1IN+
1IN-
1FBK
1DTC
1OUT
GND Vcc
2OUT
2DTC
2FBK
2IN-
2IN+
SCP
REF
C204
0.1U/25V
Q209
2SC5706
1
23
C229
OPEN
R206
68K
R224
1K
R236
510
Q204 SI4431 OR AO4411
4
8
5
6
7
3
2
1
C225
OPEN
R226
1K
R229
1K
L201 150UH
R203
5.1K
C207
4.7U/16V
L202 150UH
R205
68K
CON201
33L8021-2D
1
2
TP5 HVL
1
R213
3.9K
R212
3.9K
R220 12K
Q205
SST3904
C216
0.18U/160V
C221
0.47U/25V
R239
12K
Q210
2SC5706
1
2 3
R215
3.9K
R241
51K
C203
1U/25V
R217
220
R237 510
Q206
SST3904
C213
0.18U/160V
D209 RLS4148
TP6
HVL
1
C219
1U/25V
Q201
DTC144WKA
R201
24K
C224
OPEN
C208
330P/50V
R204
10K
D208
RLS4148
L205
JUMP

Related product manuals