EasyManua.ls Logo

Dell E2009W - Page 44

Dell E2009W
49 pages
Print Icon
To Next Page IconTo Next Page
To Next Page IconTo Next Page
To Previous Page IconTo Previous Page
To Previous Page IconTo Previous Page
Loading...
Service Manual
43
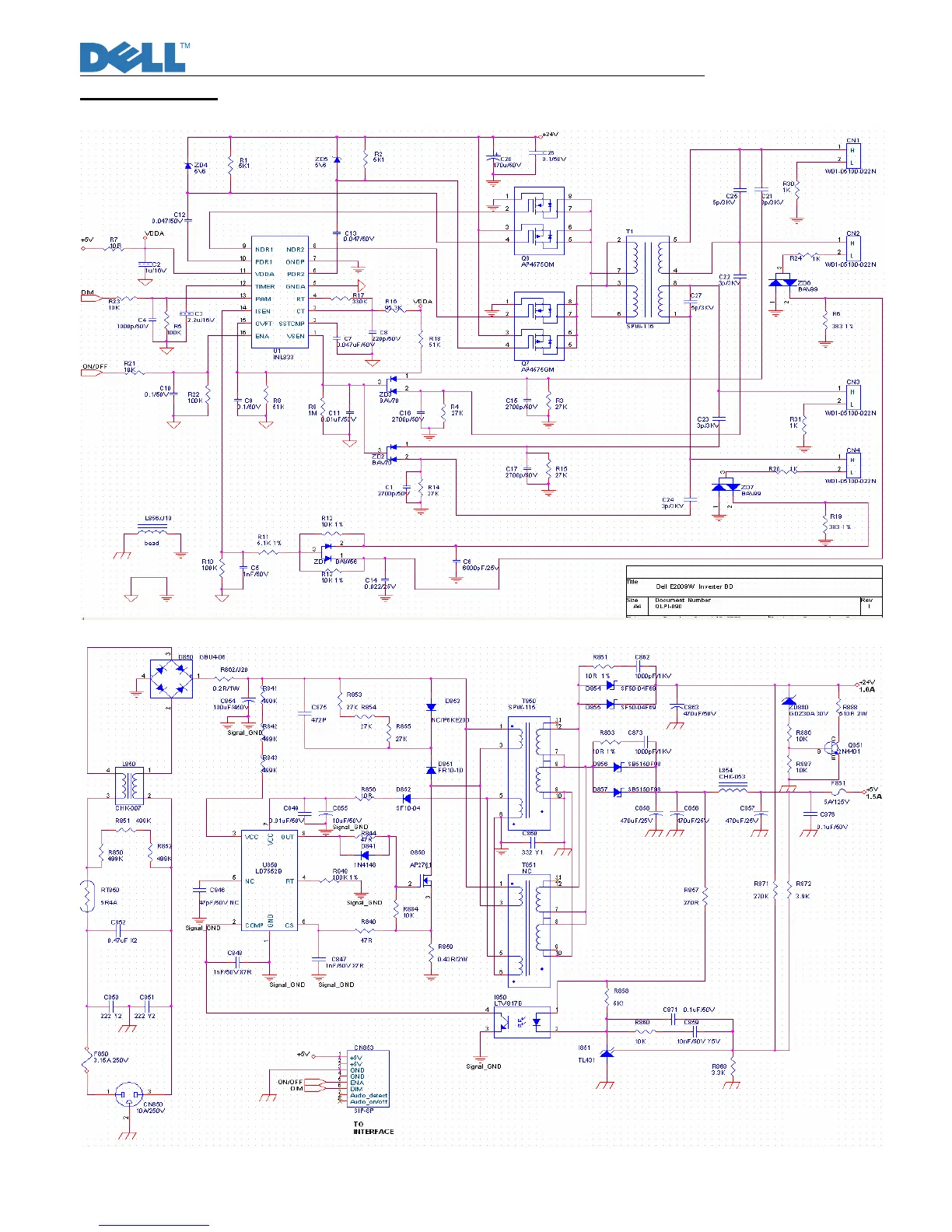
inverter board schematic
power board schematic

Related product manuals