EasyManua.ls Logo

Dell N1500 Series - Networking Cерия N1500

Dell N1500 Series
268 pages
To Next Page IconTo Next Page
To Next Page IconTo Next Page
To Previous Page IconTo Previous Page
To Previous Page IconTo Previous Page
Loading...
Руководство по началу работы
121
Запуск и настройка коммутатора
Dell Networking Cерия N1500
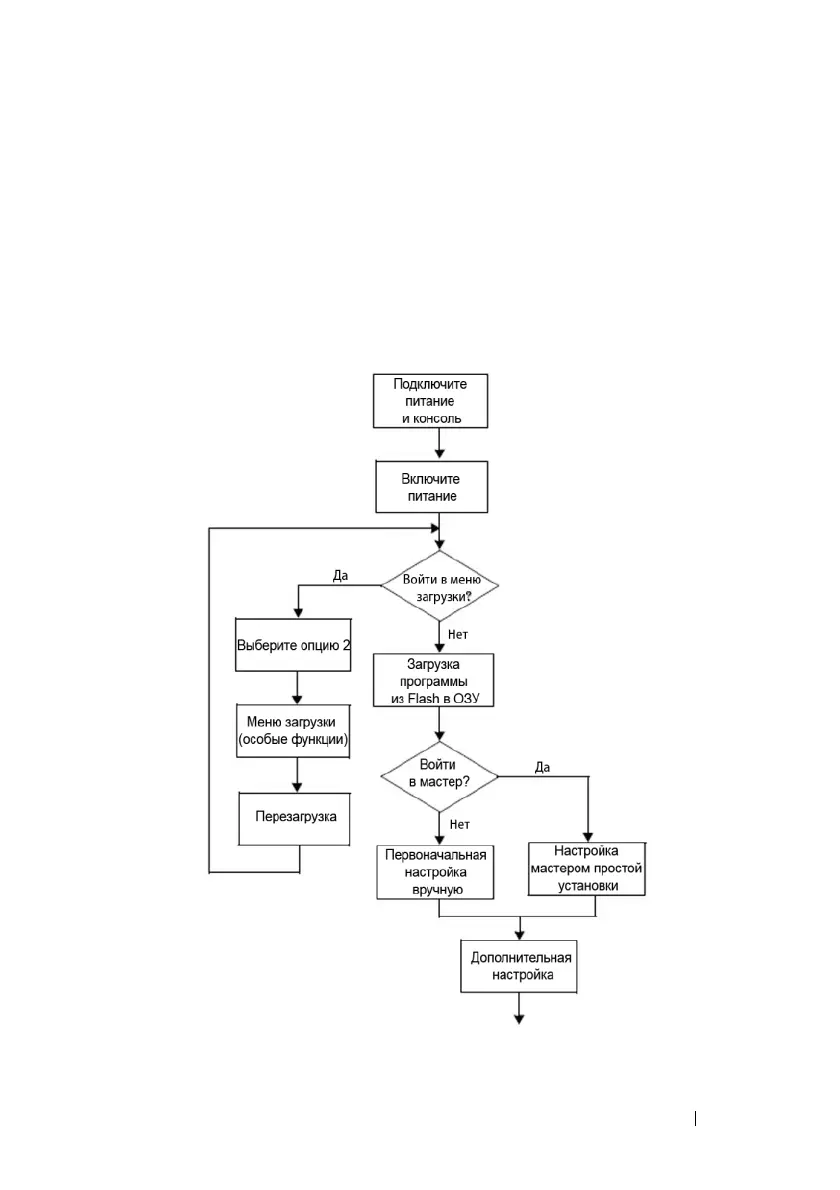
Следующая блок-схема содержит обзор действий, которые необходимо выполнить
для первоначальной настройки, после того как коммутатор распакован и закреплен.
Рисунок 1-8.
Установка и настройка блок-схемы

Table of Contents

Other manuals for Dell N1500 Series

Related product manuals