EasyManua.ls Logo

Dell N1500 Series - 5 Pokretanje I Konfigurisanje; Dell Networking N1500; Serija Prekidača

Dell N1500 Series
268 pages
To Next Page IconTo Next Page
To Next Page IconTo Next Page
To Previous Page IconTo Previous Page
To Previous Page IconTo Previous Page
Loading...
154 Priručnik za početak rada
Pokretanje i konfigurisanje
Dell Networking N1500 serija
prekidača
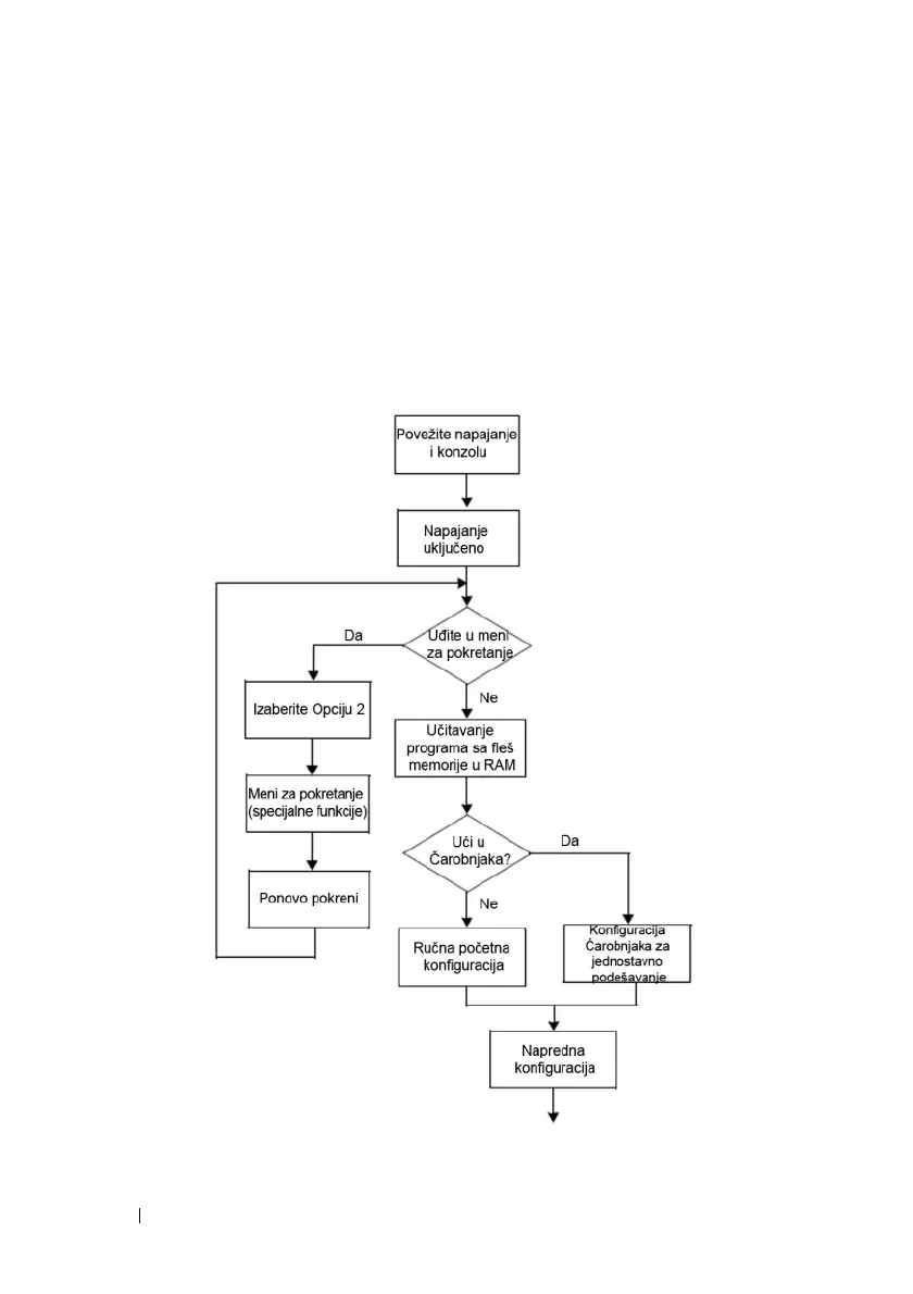
Sledeći dijagram toka prikazuje korake koje pravite da biste izvršili početnu
konfiguraciju nakon raspakovanja i montaže prekidača.
Slika1-8. Dijagram toka instalacije i konfiguracije

Table of Contents

Other manuals for Dell N1500 Series

Related product manuals