EasyManua.ls Logo

DeLonghi D926GWF - Wiring Diagram; Electric Diagram Key

DeLonghi D926GWF
48 pages
Print Icon
To Next Page IconTo Next Page
To Next Page IconTo Next Page
To Previous Page IconTo Previous Page
To Previous Page IconTo Previous Page
Loading...
46
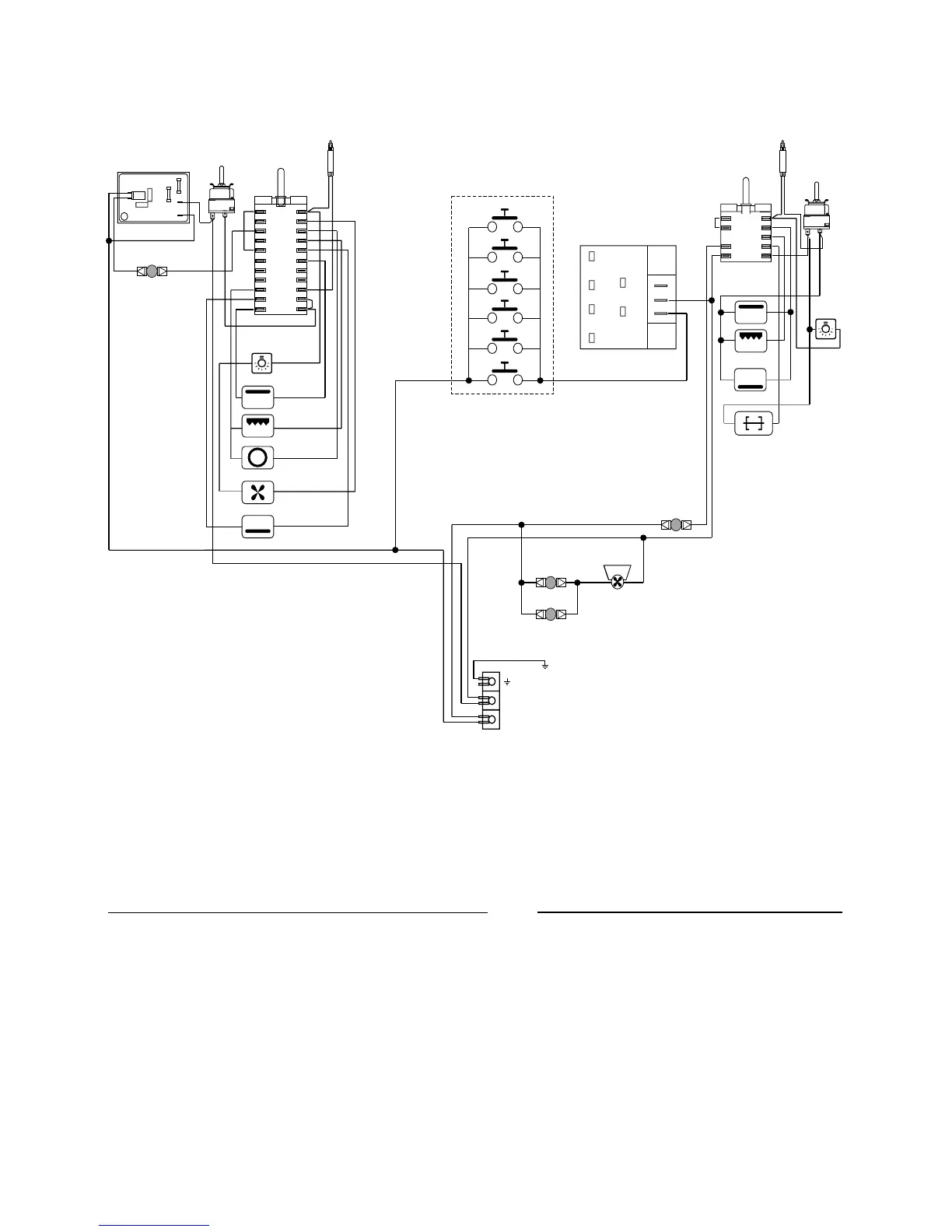
WIRING DIAGRAM
ELECTRIC DIAGRAM KEY
A Ignition coil
PA Ignition switches
TL1/2 Cooling fan with thermal overload
CF Cooling fan
M Terminal block
T Earth connection
L.O. = LEFT OVEN
F1 L.O. Selector switch
TM L.O. Thermostat
PR L.O. Programmer
TL L.O. Thermal overload
LF L.O. Lamp
S1 L.O. Thermostat pilot lamp
C L.O. Top element
G L.O. Grill element
CIR L.O. Circular element
V L.O. Fan
S L.O. Bottom element
1131313
TM
TM1
S
S1
V
CIR
S1
S3
LF
LF1
F1
N/7
1
1a
L/8
PR
TL
TL1
TL2
TL4
C
G
C1
G1
1
6
1a
6a
4
9
4a
9a
3
8
3a
8a
2
7
2a
7a
5
10
11
5a
10a
11a
T
CF
F7
1
1a
44a
33a
22a
55a
GIR
OVEN 2 (RIGHT)
OVEN 1 (LEFT)
M
N
L
PA
A
R.O.= RIGHT OVEN
F7 R.O. Selector switch
TM1 R.O. Thermostat
TL4 R.O. Thermal overload
S3 R.O. Thermostat pilot lamp
LF1 R.O. Lamp
C1 R.O. Top element
G1 R.O. Grill element
S1 R.O. Bottom element
GIR R.O. Rotisserie

Related product manuals