EasyManua.ls Logo

Delta ASD-A2-1521 Series

Delta ASD-A2-1521 Series
12 pages
Go to English
To Next Page IconTo Next Page
To Next Page IconTo Next Page
To Previous Page IconTo Previous Page
To Previous Page IconTo Previous Page
Loading...
4.5kW ~15kW models:
NOTE
The scale of the clearances does not match the dimensions as shown in the drawing above. In the event of any discrepancy
between the clearances and the dimensions, the dimensions shall prevail.
Basic Inspection
After power in connected to the AC servo drive, the charge LED will be lit which indicates that the AC servo drive is ready.
Item Content
General Inspection
Periodically inspect the screws of the servo drive, motor shaft, terminal block and the connection to mechanical system.
Tighten screws as necessary as they may loosen due to vibration and varying temperatures.
Ensure that oil, water, metallic particles or any foreign objects do not fall inside the servo drive, motor, control panel or
ventilation slots and holes. As these will cause damage.
Ensure the correct installation and the control panel. It should be free from airborne dust, harmful gases or liquids.
Ensure that all wiring instructions and recommendations are followed; otherwise damage to the drive and or motor may result.
Inspection before
operation
(Control power is not
applied)
Inspect the servo drive and servo motor to insure they were not damaged.
To avoid an electric shock, be sure to connect the ground terminal of servo drive to the ground terminal of control panel.
Before making any connection, wait 10 minutes for capacitors to discharge after the power is disconnected, alternatively, use
an appropriate discharge device to discharge.
Ensure that all wiring terminals are correctly insulated.
Ensure that all wiring is correct or damage and or malfunction may result.
Visually check to ensure that there are not any unused screws, metal strips, or any conductive or inflammable materials
inside the drive.
Never put inflammable objects on servo drive or close to the external regenerative resistor.
Make sure control switch is OFF.
If the electromagnetic brake is being used, ensure that it is correctly wired.
If required, use an appropriate electrical filter to eliminate noise to the servo drive.
Ensure that the external applied voltage to the drive is correct and matched to the controller.
Inspection during
operation
(Control power is
applied)
Ensure that the cables are not damaged, stressed excessively or loaded heavily. When the motor is running, pay close
attention on the connection of the cables and notice that if they are damaged, frayed or over extended.
Check for abnormal vibrations and sounds during operation. If the servo motor is vibrating or there are unusual noises while
the motor is running, please contact the dealer or manufacturer for assistance.
Ensure that all user-defined parameters are set correctly. Since the characteristics of various machines are different, in order
to avoid accident or cause damage, do not adjust the parameter abnormally and ensure the parameter setting is not an
excessive value.
Ensure to reset some parameters when the servo drive is off (Please refer to Chapter 8 of the user manual). Otherwise, it
may result in malfunction.
If there is no contact sound or there be any unusual noises when
the relay of the servo drive is operating, please contact your
distributor for assistance or contact with Delta.
Check for abnormal conditions of the power indicators and LED display. If there is any abnormal condition of the power
indicators and LED display, please contact your distributor for assistance or contact with Delta.
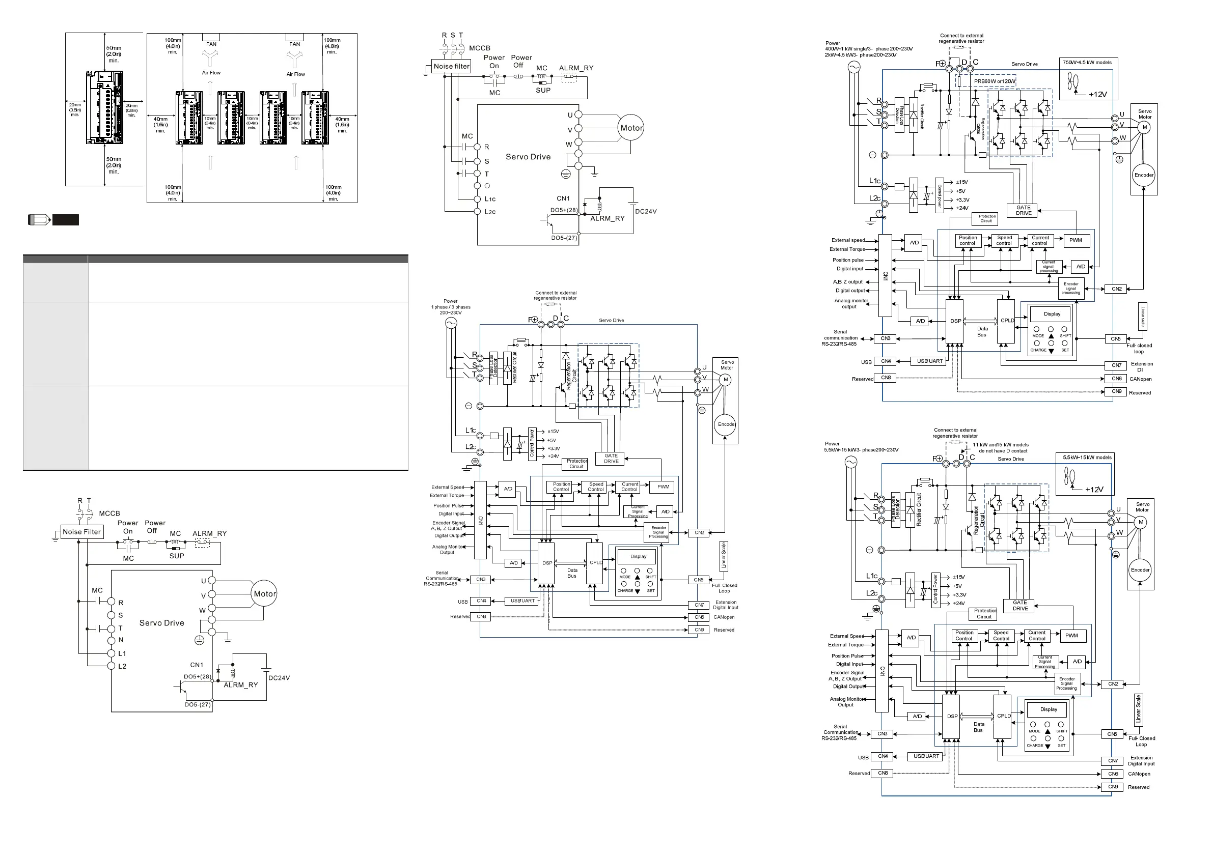
Wiring Methods
Single-Phase Power Supply Connection (For 1.5kW and below models)
Three-Phase Power Supply Connection (For all models)
Basic Wiring
200W and below models (without built-in regenerative resistor)
400W ~ 4.5kW models (with built-in regenerative resistor)
5.5kW ~ 15kW models (with fan but without built-in regenerative resistor)

Other manuals for Delta ASD-A2-1521 Series

Related product manuals