EasyManua.ls Logo

Delta VFD13AMS43ANSAA

Delta VFD13AMS43ANSAA
805 pages
To Next Page IconTo Next Page
To Next Page IconTo Next Page
To Previous Page IconTo Previous Page
To Previous Page IconTo Previous Page
Loading...
Chapter 7 Optional AccessoriesMS300
121
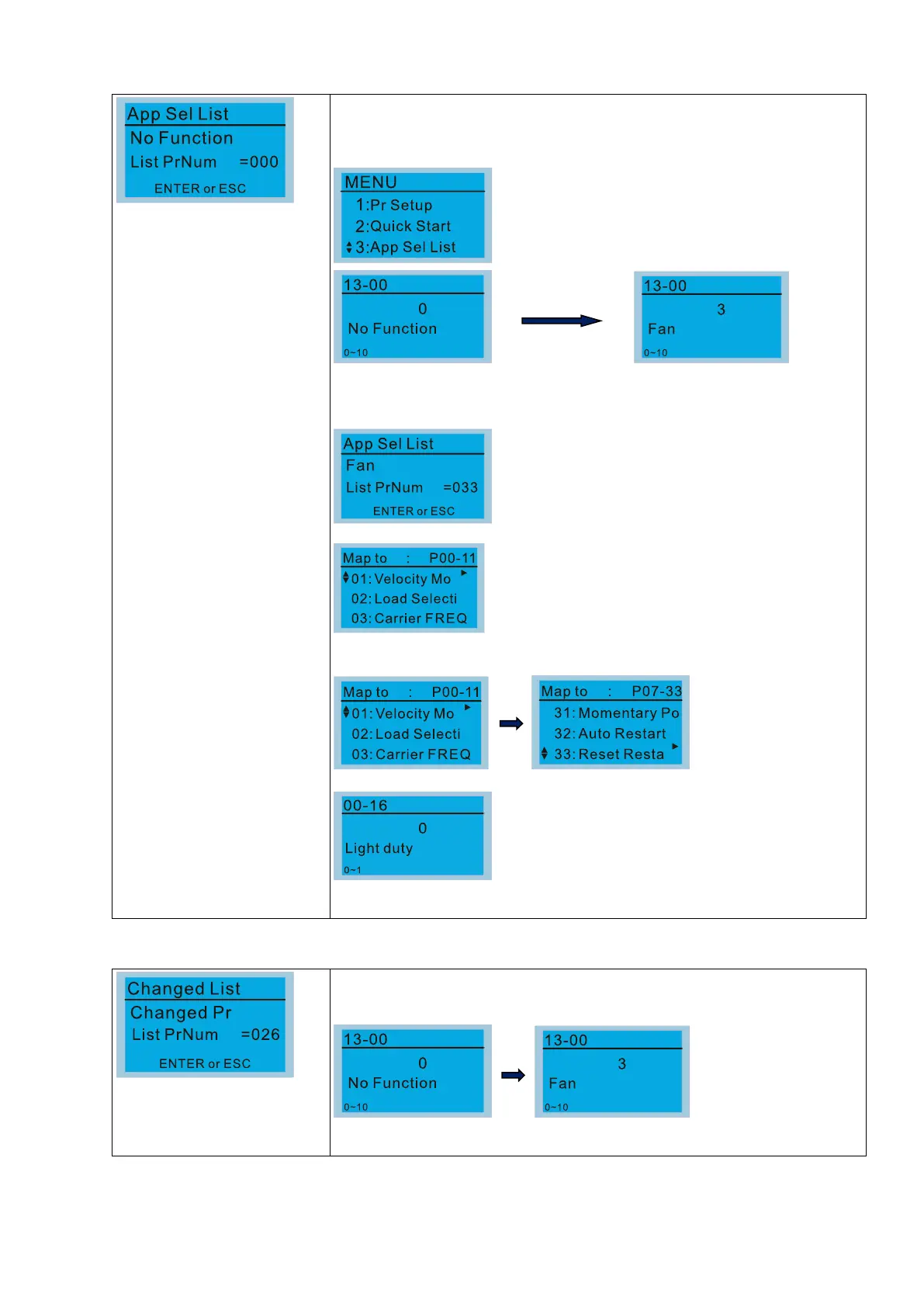
3. Application Selection List
This function enables you to select application and its parameter sets.
Example:
In the menu content, select 3: Application Selection List
Press ENTER to go into the Application Selection List
Select Application
Press ENTER to enter the application selection screen, and the selected
application industry is “Fan”.
Press ENTER to enter the Fan application screen.
Press the Up/Down keys to select the parameter to
set.
Select 0: Normal duty or 1: Heavy duty according to your needs, and then
press ENTER.
4. Changed List
This function records the parameters you have changed.
Example:
Set Pr.13-00 Application Selection = 3: Fan
Enter the changed list screen. List PrNum=026 means that there are 26
parameters that have been changed.

Table of Contents

Other manuals for Delta VFD13AMS43ANSAA

Related product manuals