EasyManua.ls Logo

Delta VFD13AMS43ANSAA - 08 High-function PID Parameters

Delta VFD13AMS43ANSAA
805 pages
Print Icon
To Next Page IconTo Next Page
To Next Page IconTo Next Page
To Previous Page IconTo Previous Page
To Previous Page IconTo Previous Page
Loading...
Chapter 12 Descriptions of Parameter SettingsMS300
397
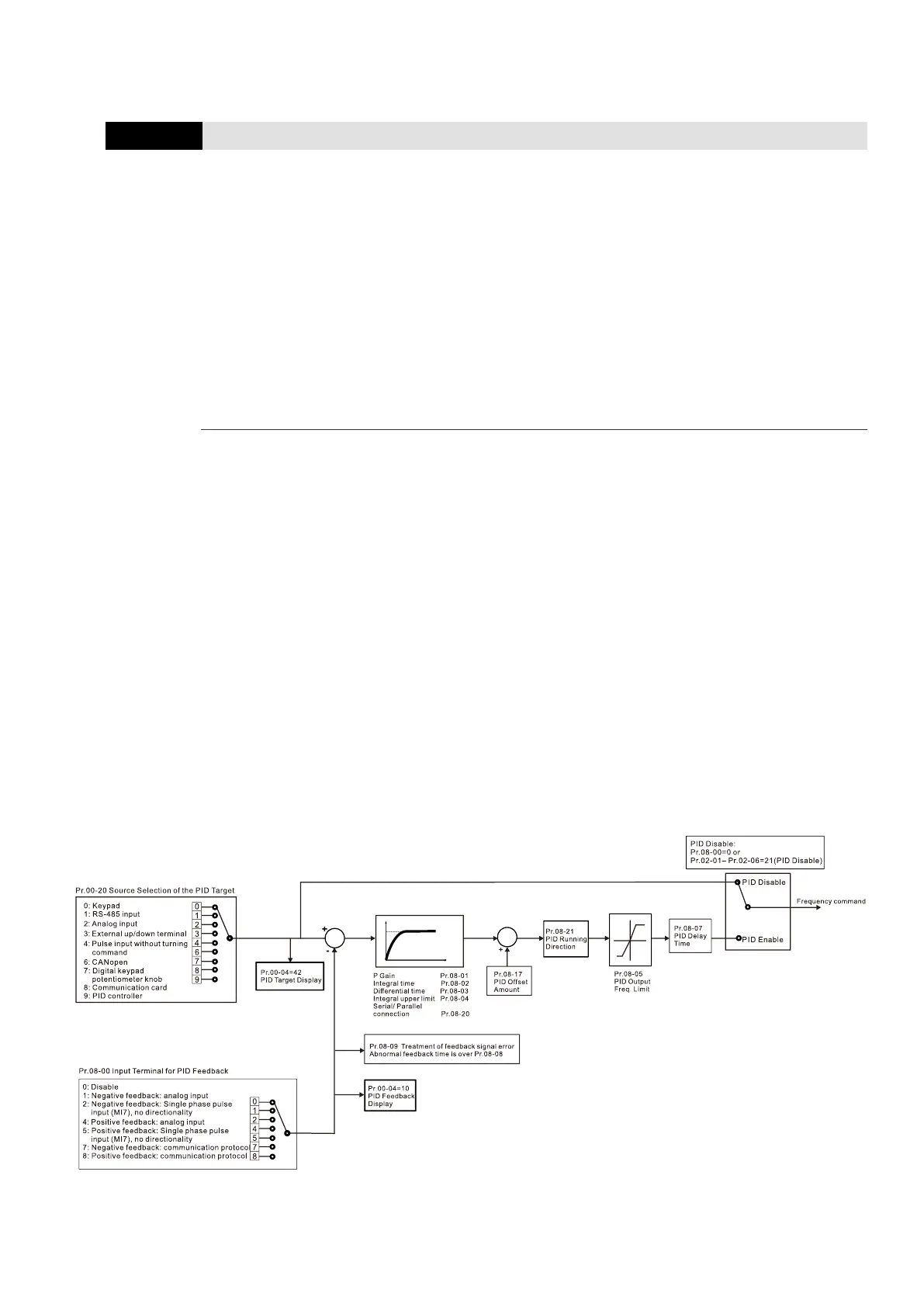
08 High-function PID Parameters
You can set this parameter during operation.
08-00
Terminal Selection of PID Feedback
Default: 0
Settings
0: No function
1: Negative PID feedback: by analog input (Pr.03-00, 03-01)
2: Negative PID feedback: by single-phase input (MI7), without direction
(Pr.10-16 = 5)
4: Positive PID feedback: by analog input (Pr.03-00, 03-01)
5: Positive PID feedback: by single-phase input (MI7), without direction
(Pr.10-16 = 5)
7: Negative PID feedback: by communication protocols
8: Positive PID feedback: by communication protocols
Negative feedback:
Error = + Target value (set point) – Feedback. Use negative feedback when the detection value
increases if the output frequency increases.
Positive feedback:
Error = - Target value (set point) + Feedback. Use positive feedback when the detection value
decreases if the output frequency increases.
When Pr.08-00 ≠ 7 or ≠ 8, the input value is disabled. The setting value does not remain when
the drive is powered off.
The related applicable parameters to set Pr.08-00 include:
Pr.00-20 Master frequency command source (AUTO)
Pr.03-0003-01
When Pr.00-20 = 2, set Pr.03-0003-01 = 4 (PID target value)
When Pr.08-00 = 1 or 4, set Pr.03-0003-01 = 5 (PID feedback signal)
Refer to the following description of details.

Table of Contents

Other manuals for Delta VFD13AMS43ANSAA

Related product manuals