EasyManua.ls Logo

Delta VFD13AMS43ANSAA - 02 Digital Input; Output Parameters

Delta VFD13AMS43ANSAA
805 pages
Print Icon
To Next Page IconTo Next Page
To Next Page IconTo Next Page
To Previous Page IconTo Previous Page
To Previous Page IconTo Previous Page
Loading...
Chapter 12 Descriptions of Parameter SettingsMS300
286
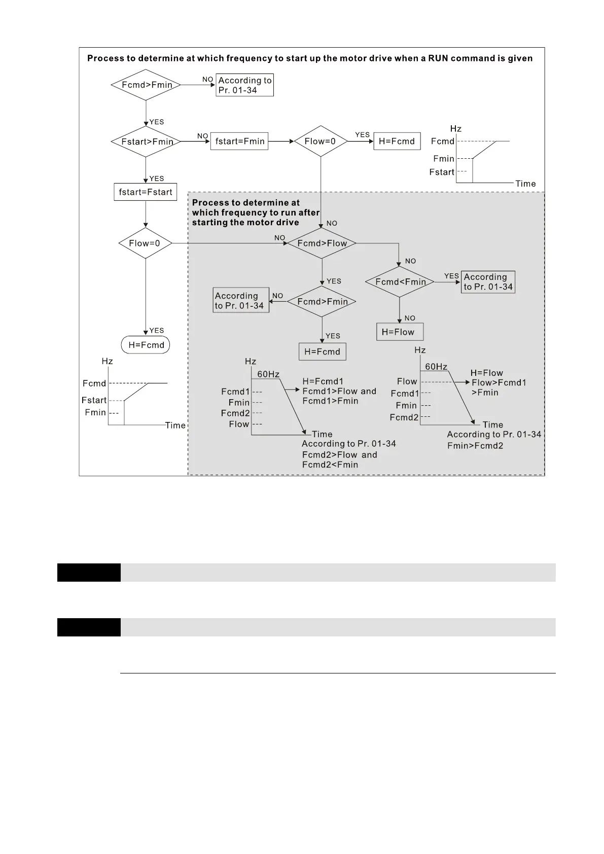
When Fcmd > Fmin and Fcmd < Fstart:
If Flow < Fcmd, the drive runs directly with Fcmd.
If Flow Fcmd, the drive runs with Fcmd, and then rises to Flow according to acceleration time.
The drive’s output frequency goes directly to 0 when decelerating to Fmin.
01-10
Output Frequency Upper Limit
Default: 599.00
Settings
0.00–599.00 Hz
01-11
Output Frequency Lower Limit
Default: 0.00
Settings
0.00–599.00 Hz
If the output frequency setting is higher than the upper limit (Pr.01-10), the drive runs with the
upper limit frequency. If the output frequency setting is lower than the lower limit (Pr.01-11) but
higher than the minimum output frequency (Pr.01-07), the drive runs with the lower limit
frequency. Set the upper limit frequency > the lower limit frequency (Pr.01-10 setting value must
be > Pr.01-11 setting value).
If the PID feedback control is enabled for the drive, the drive’s output frequency may exceed the
Frequency command but is still limited by this setting.

Table of Contents

Other manuals for Delta VFD13AMS43ANSAA

Related product manuals