EasyManua.ls Logo

Delta VFD13AMS43ANSAA - Page 649

Delta VFD13AMS43ANSAA
805 pages
Print Icon
To Next Page IconTo Next Page
To Next Page IconTo Next Page
To Previous Page IconTo Previous Page
To Previous Page IconTo Previous Page
Loading...
Chapter 15 CANopen OverviewMS300
640
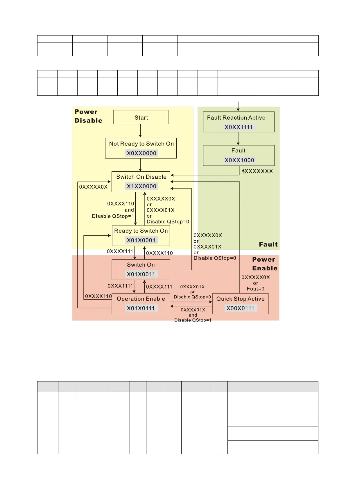
Index 6040:
15–9
8
7
6–4
3
2
1
0
Reserved
Halt
Fault Reset
Operation
Enable
operation
Quick Stop
Enable
Voltage
Switch On
Index 6041:
1514
1312
11
10
9
8
7
6
5
4
3
2
1
0
Reserved
Operation
Internal
limit
active
Target
reached
Remote
Reserved
Warning
Switch on
disabled
Quick
stop
Voltage
enabled
Fault
Operation
enable
Switch on
Ready to
switch on
Set command 6040 = 0xE, and then set another command 6040 = 0xF. Then you can switch the
motor drive to Operation Enable. The Index 605A determines the direction of the lines from
Operation Enable when the control mode changes from Quick Stop Active. When the setting value
is 5–7, both direction lines are active, but when the setting value of 605A is not 1–3, once the motor
drive is switched to Quick Stop Active, it is not able to switch back to Operation Enable...
Index
Sub
Definition
Default
R/W
Size
Unit
PDO Map
Mode
note
605Ah
0
Quick stop
option code
2
RW
S16
No
0: Disable drive function
1: Slow down on slow down ramp
2: Slow down on quick stop ramp
5: Slow down on slow down ramp
and stay in Quick Stop
6: Slow down on quick stop ramp
and stay in Quick Stop
7: Slow down on the current limit
and stay in Quick stop

Table of Contents

Other manuals for Delta VFD13AMS43ANSAA

Related product manuals