EasyManua.ls Logo

Denon AVR-1513 - Page 64

Denon AVR-1513
81 pages
Print Icon
To Next Page IconTo Next Page
To Next Page IconTo Next Page
To Previous Page IconTo Previous Page
To Previous Page IconTo Previous Page
Loading...
3
ENGLISH FRANÇAIS ESPAÑOL PORTUGUÊS ESPAÑOL NEDERLANDS SVENSKA
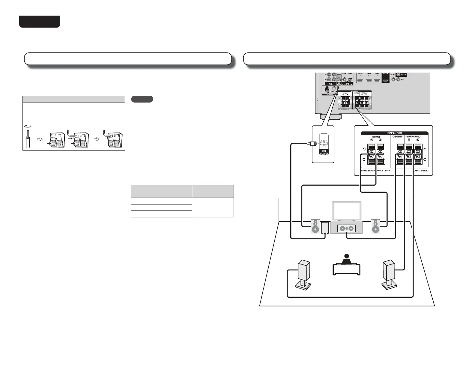
Connect
C
SL
SR
FL
FR
SW
Preparation
Carefully check the left (L) and right (R) channels and + (red) and – (black) polarities
on the speakers being connected to the this unit, and be sure to interconnect the
channels and polarities correctly.
NOTE
Disconnect this unit’s power plug from the
power outlet before connecting the speakers.
Also, turn off the subwoofer.
Connect so that the speaker cable core wires
do not protrude from the speaker terminal.
The protection circuit may be activated if the
core wires touch the rear panel or if the +
and – sides touch each other (vm page 51
“Protection Circuit”).
Never touch the speaker terminals while the
power supply is connected. Doing so could
result in electric shock.
Use speakers with the speaker impedances
shown below.
Speaker terminals
Speaker
impedance
FRONT
6 – 16 ΩCENTER
SURROUND
Connecting the speaker cables
Peel off about 0.03 ft/10 mm of sheathing from
the tip of the speaker cable, then either twist the
core wire tightly or terminate it.
1.AVR1513E3ENGIMGS00A0214.indd3 2012/02/1420:03:30

Table of Contents

Other manuals for Denon AVR-1513

Related product manuals