EasyManua.ls Logo

Denon AVR-S650H

Denon AVR-S650H
142 pages
To Next Page IconTo Next Page
To Next Page IconTo Next Page
To Previous Page IconTo Previous Page
To Previous Page IconTo Previous Page
Loading...
g.A04a
PL D E RR
AP L D _ C S
(F rom / T o MCU)
AP L D _ D A T A
MV O L _ M UT E
AP L D _ C LK
VO L U M E_MU T E
EA RC_P, EARC_N
AVCC12, C V CC12, PV CC12 : 1.2V
IO V CC33, A V CC33 : 3.3 V
SiI9437
EH ARC
EH ARC _M U T E
EH ARC _S P D IF
EH ARC _M C K , EH AR C _ B CK , E H AR C _ LRCK
EH ARC _S D 0~ 3
COA X1(C BL/SAT )
AD SP21487KSW Z-2B
D SP
D IGT AL IN
AD _FL
AD _FR
ANALOG AUD IO BLOCK
D A _FL
D A _FR
D A _CEN
D A _SW
D A _SL
D A _SR
D SP1 IN B CK
D SP1 IN L R C K
D SP1 IN F /FL
D SP1 IN C SW /C
D SP1 IN S / S L
AK4458VN
D AC
NETWORKED MED IA
LEGO
MOD ULE
ETH ERNET
OPT 1(TV )
OPT 2(CB L/SA T)
SERIA L FL AS H
SD RA M
16M
64M/200M H z
D SP1 IN S / S R
OPT.1
OPT.2
USB
M12L64164A-5TG 2 Y
TX +/ -
RX+ /-
USB D-
USB D+
23671011050AS
IPO D A UTH .
RJ-45 w it h Tran s form er
D A C P C M F
SP D IF_OUT
D SP1 O U T BCK
D SP1 O U T CS W 1
D SP1 O U T F
D SP1 O U T S
D SP1 O U T LR C K
PCM9211PTR
AD C(SLAVE)+ D IR
(MFI337S3959)
MX 25L1606EM 2I-12G
SP D IF_OUT
H D MI TX (MN864788)
COAX .1
D A C L R C K
D A C B CK
D A C M C K
5M570ZF256C5N
AUD IO PLD
D IR L R C K
D IR B CK
D IR D ATA
D IR M C K
D IR S L RC K
D IR S B C K
D IR PPC M
D IR 1 P E R R
D IR A U XM CL K
D IR A U XB CK
D IR A U XL R C K
D IR A U XD ATA
H D MISPD IF
ANT 1
ANT 2
H D MISPD IF
D IR_CE
D IR_D IN
D IR_D O UT
D IR_CL K
D IR_RS T
(F rom / T o MCU )
D SP_ M IS O
D SP_ C L K
D SP_ M O S I
D SP_ R ST
(F rom / To MCU)
D SP_ C S
H D MI RX(MN864787)
AD V 7623
(D VD )
(BLU -RAY )
H D MI IN1
H D MI IN2
H D MI IN3
(CB L/SA T)
(MED IA Pla y er)
(GAME)
H D MI IN4
H
D M I IN5
H D MI O UT
TMD S
TMD S
TMD S
TMD S
TMD S
TMD S
TMD S
D A C P C M CS W 1
D A C P C MS
RX I2S0/D S D 1
(W ithin B T)
TMD S
P2_RX
P3_RX
P1_RX
P0_RX
TMD S
TMD S
TMD S
P0TX
P1TX
D SP_ FLA G 0
E3 O NL Y
D SP1 IN -/FR
D SP1 IN -/SW
RX D
D SP1 IN M CK
AK5358
AD C(MAIN)
PLD AD C D ATA
PLD AD C L R C K
PLD AD C B CK
PLD AD C M CK
IN2
IN1
IN0
OUT 0
IN3
IN1
IN2
IN0
OUT 0
OUT 1
VDD11: C E C 1 V 1
PV DD33: C EC3V3
VDD33:C EC3V 3
AVDD11:C E C 1V 1
AVDD33:C E C 3V 3
AVDDH 33:CEC 3 V 3
VDD11: C E C 1 V 1
PV DD33: C EC3V3
VDD33:C EC3V 3
AVDD11:C E C 1V 1
AVDD33:C E C 3V 3
AVDDH 33:CEC 3 V 3
VDDINT :D A 1 .1 V
VDDEX T:D A 3 V 3
VCC:D A3 .3 V
VCCAD :D A + 5 V
VCC:D A3 .3 V
VCCINT :PL D 1.8V
TVDD:D A3 .3V
VRE F:D A+ 5V
VD :D A + 5 V
VA:D A+ 5V
5V 0:LE G O 5 V
CVDD, D VDD:+ 1 V 8 H
D V DDIO : D V 3 V 3
TVDD:D V3 V 3
PV DD: + 1V 8 H
TX A V DD:+ 1 V 8 H
TX PVDD:+ 1V 8 H
TX PLVDD:+ 1V 8 H
RX I2S1/D S D 2
RX I2S2/D S D 3
RX I2S3/D S D 4/ S P D IF
RX LRC K / D SD 5
RX BC K/ D SD SC K
RX MC K /D SD MC K
D IR X MC K
MPIO _ B 0
MPIO _ B 1
MPIO _ B 2
MPIO _ B 3
TX L RC K
TX I2S0
TX B C K
MCLK_ I2 S_0
LR C K _I2S_0
SD IN_I2 S _ 0
SC LK _ I2S_0
SD OUT _ I2S_0
LR C K _I2S_1
SD IN_I2 S _ 1
SC LK _ I2S_1
SD OUT _ I2S_1(OPEN)
LR C K _I2S_2
SD IN_I2 S _ 2
SC LK _ I2S_2
SD OUT _ I2S_2
LE G O _A D C_ L
LE G O _A D C_ R
LEGO_ AD C _L
LEGO_ AD C _R
VCX O
AK5358
AD C
VD :D A + 5 V
VA:D A+ 5V
AK5358
VD :D A + 5 V
VA:D A+ 5V
(W IRELESS)
AD C
(W IRELESS)
(DOW N MIX)
PCM5100A
D AC
D V DD:3.3 V
CPV DD: 3 .3 V
AVDD:3 .3V
D N MIX _R
D N MIX _L
SURR A TT.
-7 .0dB
-10.0dB
SW ATT.
2CH _ D OW N M IX
D AC_M U T E
D AC_M S
D AC_D AT A
D AC_R S T
D AC_C L K
(F rom MCU)
D N M IX_D AC M C K
D N M IX_D AC B CK
D N M IX_D AC L C K
D N M IX_D AC D ATA
W S _ D AT A_ S
W S _ L RC K
W S _ B C K
W S _ M C K
W S _ D AT A_ C SW
VCX O _ IN
OPEN
OPEN
18.75M H z
22.5792M H z
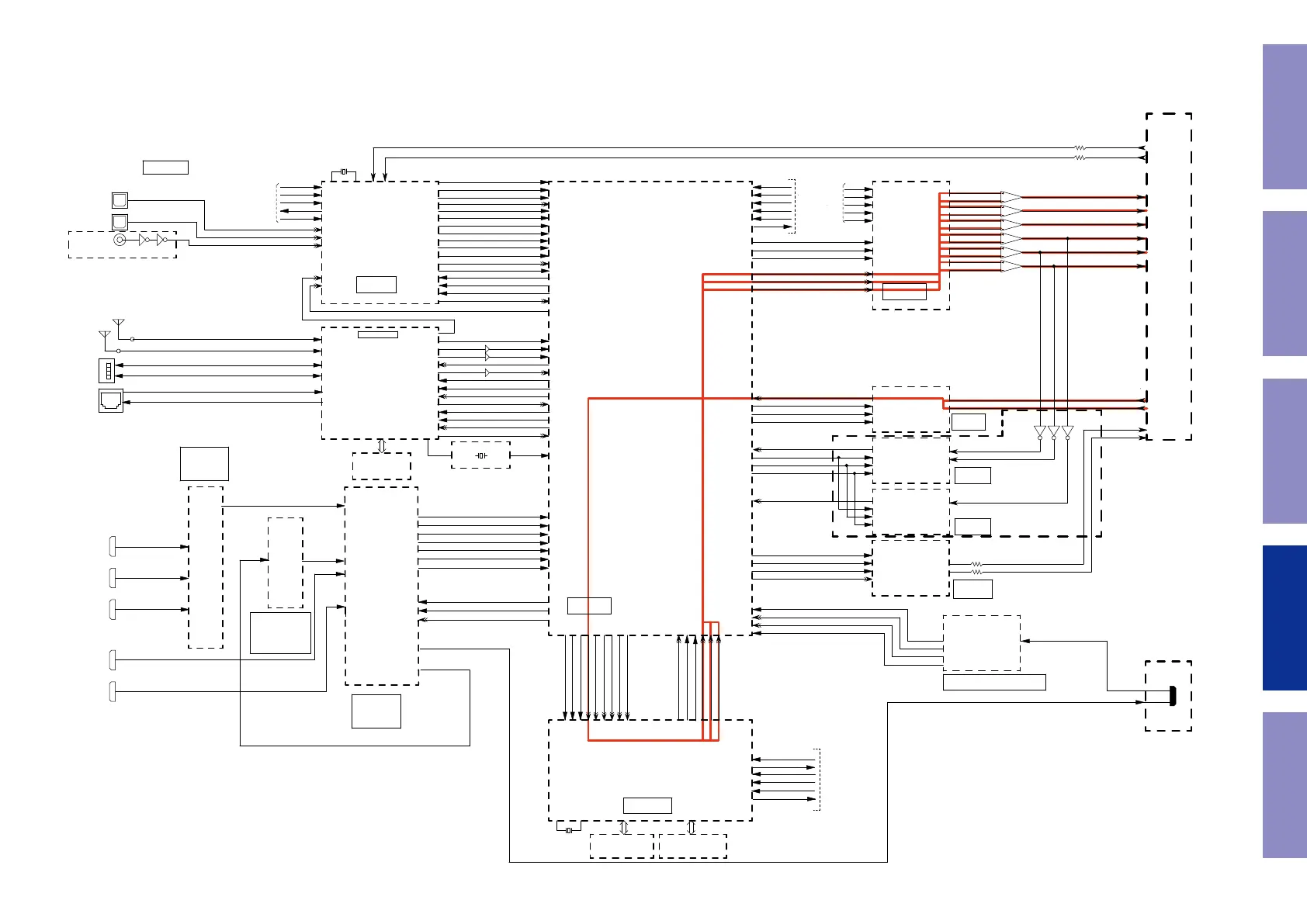
AVR-S650H DIGITAL AUD IO BLOCK
Before Servicing
This Unit
Electrical Mechanical Repair Information Updating
125

Other manuals for Denon AVR-S650H

Related product manuals