EasyManua.ls Logo

Denso RC5 - 1.4.2 Typical Robot System Configurations

Denso RC5
176 pages
Print Icon
To Next Page IconTo Next Page
To Next Page IconTo Next Page
To Previous Page IconTo Previous Page
To Previous Page IconTo Previous Page
Loading...
12
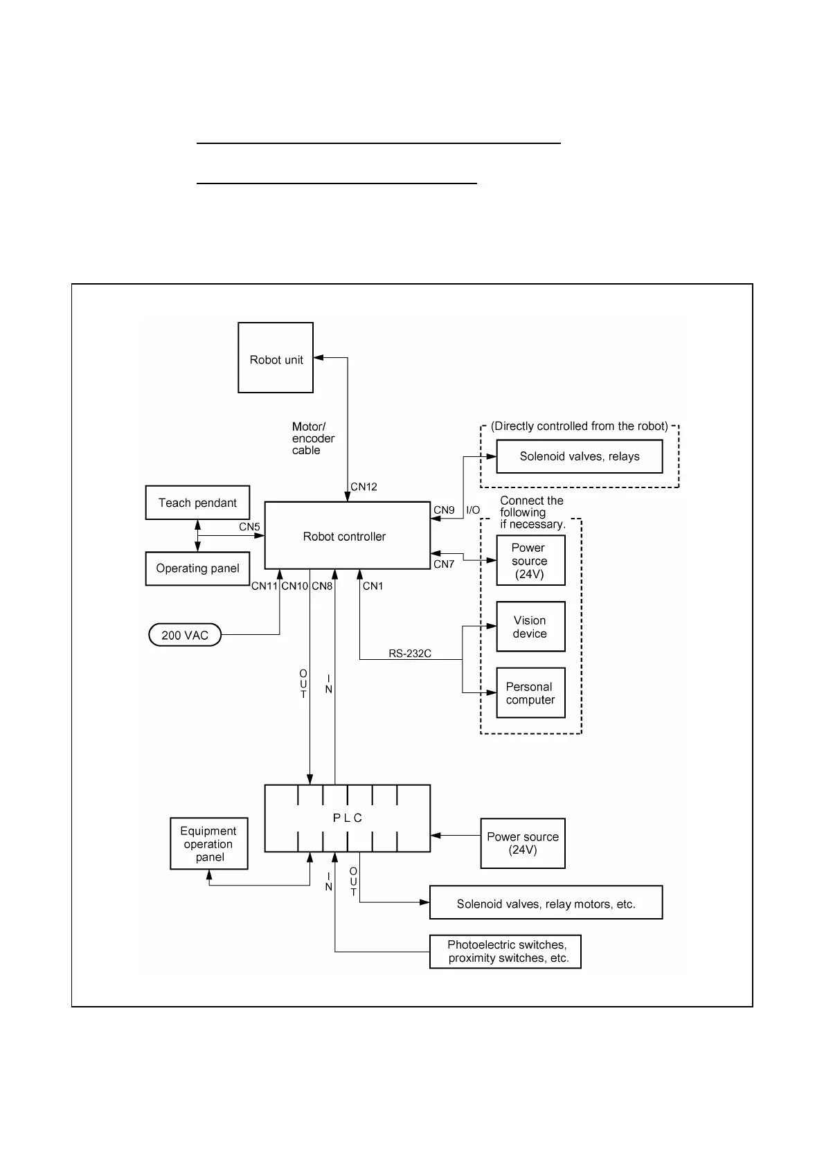
1.4.2 Typical Robot System Configurations
The block diagrams below show typical robot system configurations.
To connect encoders via a time-division multiplexed bus: Connect the robot controller
(CN12) to the robot unit with a motor/encoder cable (see below).
To connect encoders via parallel interface: Connect the robot controller (CN12 and
CN13) to the robot unit with a motor cable and encoder cable, respectively.
n
nn
n Robot system configuration with encoders connected via a multiplexed bus
(VM-D, VS-E, HS-E, and HM-E)
Robot System Configuration

Table of Contents

Related product manuals