EasyManua.ls Logo

dimos DIPRO-P4600 - 14 Electric Diagram

dimos DIPRO-P4600
20 pages
Print Icon
To Next Page IconTo Next Page
To Next Page IconTo Next Page
To Previous Page IconTo Previous Page
To Previous Page IconTo Previous Page
Loading...
18
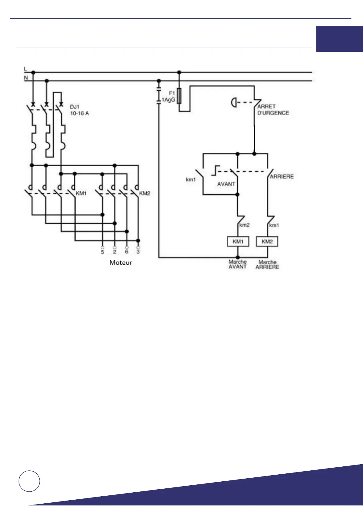
14. ELECTRIC DIAGRAM
EN
G