EasyManua.ls Logo

Dimplex SIL48 - Sil60; Sil72; Sil96

Dimplex SIL48
12 pages
Print Icon
To Next Page IconTo Next Page
To Next Page IconTo Next Page
To Previous Page IconTo Previous Page
To Previous Page IconTo Previous Page
Loading...
5
SIL60
SIL72
SIL96
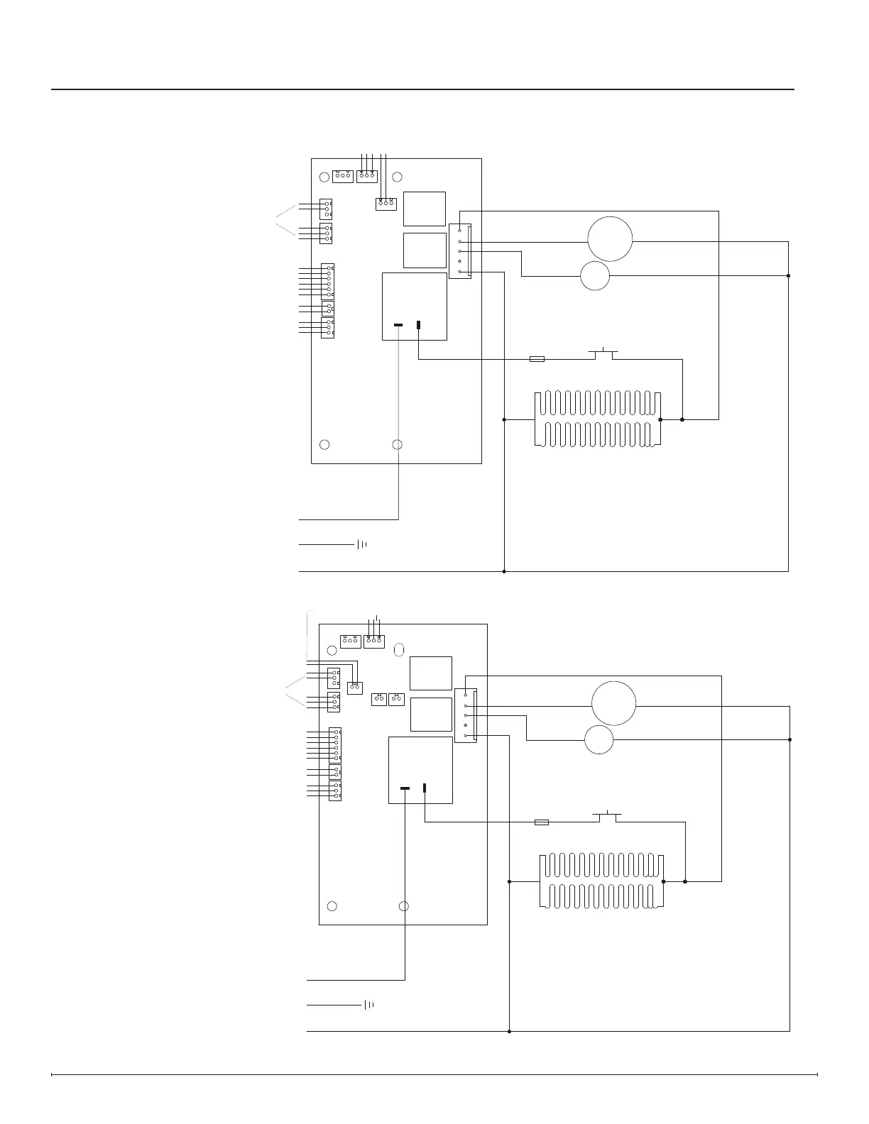
Wiring Diagrams
Ember Bed Lights
Flame
Thermistor
Touch Pad
IR Receiver
Fuse
Thermal Cutout
Flicker
Motor
Fan
Ground
L (Hot)
N (Neutral)
Thermistor
Touch Pad
IR Receiver
Ground
L (Hot)
N (Neutral)
Flame
Ember Bed Lights
Thermal Cutout
Fuse
Flicker
Motor
Fan

Other manuals for Dimplex SIL48

Related product manuals