EasyManua.ls Logo

DNP DS?RX1 - For Safe Operation; Introduction; About Warning and Caution; About the Symbols

DNP DS?RX1
18 pages
Print Icon
To Next Page IconTo Next Page
To Next Page IconTo Next Page
To Previous Page IconTo Previous Page
To Previous Page IconTo Previous Page
Loading...
DSRX1FirmwareUpdateManual
VersionNumber:1.10
3

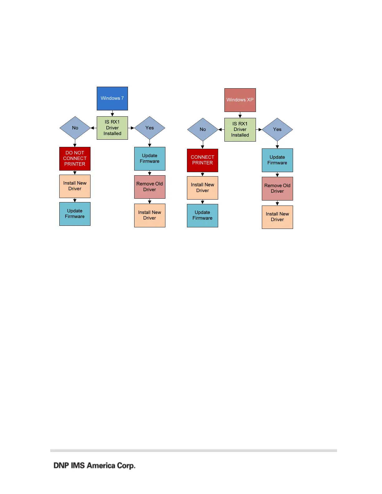
Installation Flow Chart

Other manuals for DNP DS?RX1

Related product manuals