EasyManua.ls Logo

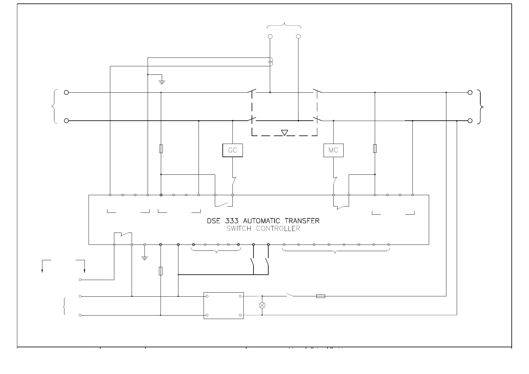
DSE 333 - Phase Ats Wiring 100 A+ (Ats)

Default Icon
17 pages
Print Icon
To Next Page IconTo Next Page
To Next Page IconTo Next Page
To Previous Page IconTo Previous Page
To Previous Page IconTo Previous Page
Loading...
STEPHILL GENERATORS
Fax 01933 677916
Phone 01933 677911
Drawn
R Golding
Drawing Number
SW180017
Description
1 Phase ATS Panel DSE 333 100A +
Last Number Used
209
Revision
New drawing
Date
20-11-15
Issue
A
Mechanical Interlock
L
N
N
L
MAINS
104
MCGC
GENERATOR
SUPPLY
F1
2A
30 31 32 33
5 9 11 12
26
12
222117
NOT USED
NOT USED
25
105
24
108
105
MC
CLOSE GEN
208
GC
204
23
22
205
CLOSE MAINS
204
1
109 209
105
NTSR
205
U
MAINS VOLTS
SUPPLY
A2
A1A1
A2
LOAD
N
292827
GEN VOLTS
V W
F3
2A
B
A
204
C
OUTPUT
104
10
20
13 14 15 16 17 18 19 20
F4
2A
4
3
1
4
3
1
OFF/ON
CHARGER
204
+VE
N
211
BATTERY
-VE
L
210
3
1
+VE
-VE
-VE
4
START
REMOTE
BATTERY
GENERATOR
D.C. CONTROL
SUPPLY ON
LOAD CURRENT
34
CT1
35
CT2 CT3
36
COM
37
110
7 86
NL
201201
204
101
104
2A
F2
205
MC GC
113
110
113
201