EasyManua.ls Logo

Eaton EPCT Fire Series - Appendix C (C): Panel Setup Tab Menu Structure Continued

Eaton EPCT Fire Series
59 pages
To Next Page IconTo Next Page
To Next Page IconTo Next Page
To Previous Page IconTo Previous Page
To Previous Page IconTo Previous Page
Loading...
28
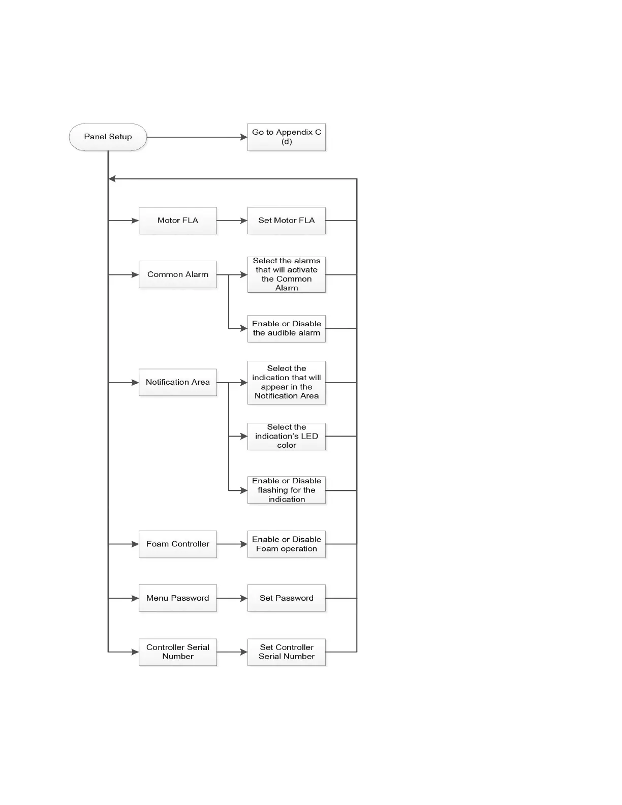
Appendix C (c): panel setup tab menu structure continued
EPCT FIRE SERIES FIRE PUMP CONTROLLER MN124016EN August 2019 www.eaton.com
Appendix C (c): panel setup tab menu structure continued
ote:N Pressing the Back or Cancel button when available will return the screen to the previous option.

Table of Contents

Related product manuals