EasyManua.ls Logo

Eaton MMX34AA012F0-0 - Block Diagrams

Eaton MMX34AA012F0-0
204 pages
To Next Page IconTo Next Page
To Next Page IconTo Next Page
To Previous Page IconTo Previous Page
To Previous Page IconTo Previous Page
Loading...
Installation
46 M-Max Series Adjustable Frequency Drive MN04020003E—October 2013 www.eaton.com
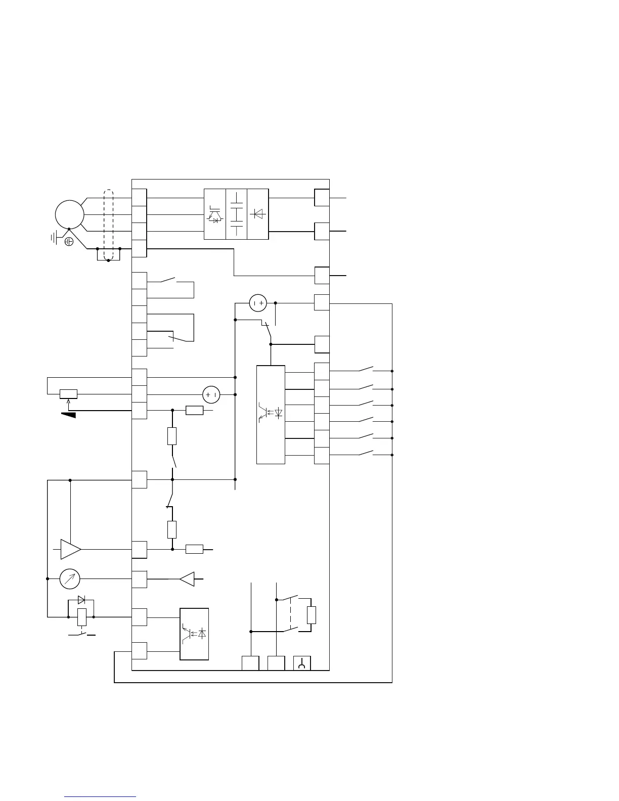
Block Diagrams
The following diagrams show all the terminals on an M-Max frequency inverter and their
functions at the default settings.
MMX11...N_ Block Diagram
MMX11 has a voltage doubler circuit inside the internal DC link. A power supply of 1 AC 120V
(115V) will output a motor voltage of 3 AC 230V.
Error
Run
Ready
2322
PE
PE
WVU
M
3 ~
X1
A
B
24 2625 1 2354
AO
0 (4)–20 mA
0–10V
<10 mA
789
18
DI1
DI2
AI1
DI3
DI4
DI5
DI6
GND
DI_COM
< 10 mA
+10 V Out
14 15 1610
R13
R14
R21
R22
R24
S4
S3S2
S1
FWD
REV
FF1
FF2
24V
6
<50 mA
+24V Out
GND
120 ohms
<50 mA
DO–
DO+
13 20
+
0–10V
L3
200k ohms 200k ohms
200 ohms
200 ohms
AI2
f-Out
PI-Ist
Reset
PI-Off
f-Soll
3 AC 230V
1 AC 120V
L2/N

Table of Contents

Related product manuals