EasyManua.ls Logo

Ecoflam Blu 5000.1 PR - Page 16

Ecoflam Blu 5000.1 PR
20 pages
Print Icon
To Next Page IconTo Next Page
To Next Page IconTo Next Page
To Previous Page IconTo Previous Page
To Previous Page IconTo Previous Page
Loading...
pag.55
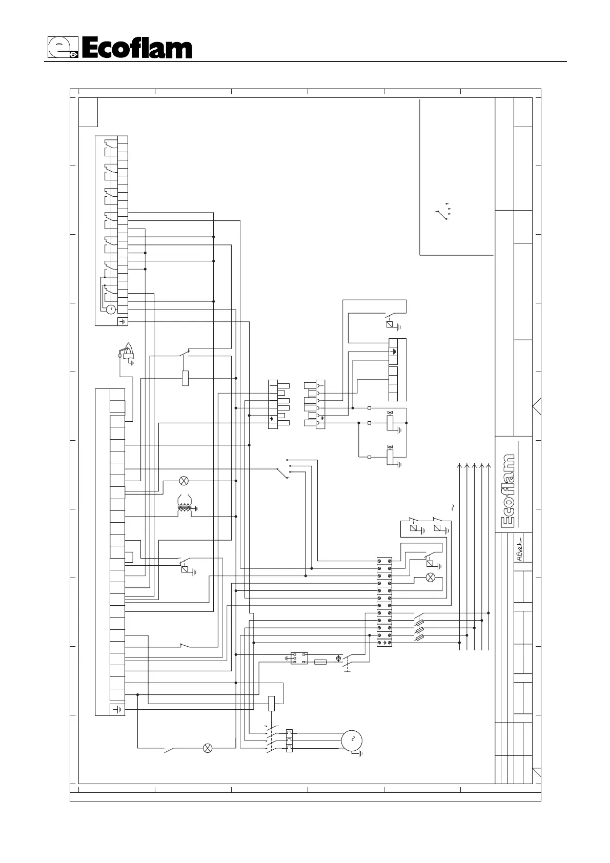
LB 832 BLU 5000.1 - 6000.1 PR / MD ABCD
T
P
1821
LANDIS LFL 1.622
1043 65 87 9 141211 13 1615 17 32222019 21 2423 31
3
M
T
P
IND.MODIFICA
SOST.DA
SOST.IL
IND.MOD.
PROPRIETA' RISERVATA DELLA DITTA ECOFLAM S.p.A.
DATA-FIRMA
DATA
FIRMA
CONTROLLATO
DESCRIZIONE MODIFICA
DISEGNATO
DATA
FIRMA
COMUNICARE A TERZI IL CONTENUTO DEL PRESENTE.A TERMINE DI LEGGE E' VIETATO RIPRODURRE O
CONTROLLO DI TENUTAAPPARECCHIATURA
UFF.TECNICO-SETTORE ELETTRICO
DENOMINAZIONE
SIST. RIVELAZ. CODICE
MOTORIDUTTORE
LINE
LOAD
T
P
PAGINA DI
PER COLLEGAMENTO IN 230V TRIFASE
BORNE R DE LA CAJA DE BORNES
PARA CONEXION EN 230V TRIFASICA
MODIFICAR LAS CONEXIONES DEL MOTOR
Y ALEJAR EL CABLE DEL BORNE N AL
A LA BORNE R DE LA BOITE A BORNES
POUR CONNEXION EN 230V TRIPHASE
MODIFIER LES CONNEXIONS DU MOTEUR
ET DE PLACER LE CABLE DE LA BORNE N
TO TERMINAL R OF THE TERMINAL STRIP
FOR 230V THREE PHASE CONNECTION
CHANGE THE CONNECTIONS OF THE MOTOR
AND MOVE THE WIRE OF TERMINAL N
CAMBIARE I COLLEGAMENTI DEL MOTORE
E SPOSTARE IL FILO DAL MORSETTO N
AL MORSETTO R DELLA MORSETTIERA
00 01 02 03 04 05 06 07 08 09
A
00 01 02 03 04 05 06 07 08 09
B
C
D
E
A
B
C
D
E
S.p.A.
BEM06.117
BLU 3000.1 - 4000.1 - 5000.1 - 6000.1 PR LANDIS SQM 50.481A2
LANDIS LFL 1.622 ER
07-05-2003
Q
NR S T
50 Hz 400V
S
N
T
PE
R
P
T
STC
P
T
STS
10
HLB
765 98 11
MV
UVW
STAB
SAL
KMV
RSTNO
FU
Z
SAMA
12
30
KA
SPA
FMV
95
96
TV
HLF
1/2
SAMA
12
3
0
pos 3: AUTOMATICO/AUTOMATIC/AUTOMATIQUE/AUTOMATICO
pos 1 : ALTA FIAMMA/HIGH FLAME/2e ALLURE/ALTA LLAMA/HOCHE FLAMME
pos 2: BASSA FIAMMA/LOW FLAME/1e ALLURE/BAJA LLAMA/NIEDRIGE FLAME
pos 0 : ARRESTO / STOP/ GESPERRE
UMSCHALTER MANUELL-AUTOMATISCH
INTERRRUPTEUR MANUEL-AUTOMATIQUE
SWITCH MANUAL-AUTOMATIC
COMMUTATORE MANUALE-AUTOMATICO
CONMUTADOR MANUAL-AUTOMATICO
FMV
FMV
97
98
HLBT
ER
M
1
LANDIS SQM 50.481A2
27717625 16 2615 5244143 23222121N 11 21 13
L1 T1N T2 S3
01-09-2003
SPGmin
YVG
T7
YVGS
T8
P1 NP1
YELLOW-GREEN
BLACK
BROWN
BLUE
DUNGS VPS 504
B5T6 N L1
S3NL1 T1 T2

Related product manuals