EasyManua.ls Logo

Edwards GXS 750/2600

Edwards GXS 750/2600
180 pages
To Next Page IconTo Next Page
To Next Page IconTo Next Page
To Previous Page IconTo Previous Page
To Previous Page IconTo Previous Page
Loading...
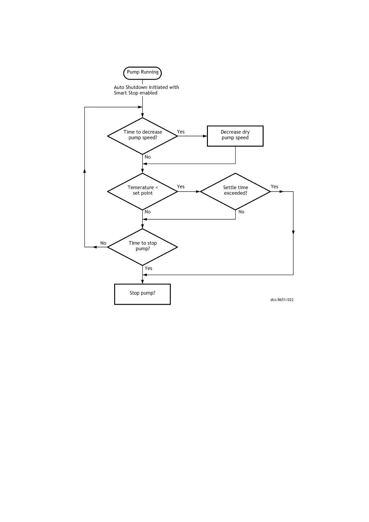
Figure 60 Smart Stop ow chart
The following menus are used by the PDT to congure Smart Stop:
Page 139
M58800880_H - Pump display terminal

Table of Contents

Related product manuals