EasyManua.ls Logo

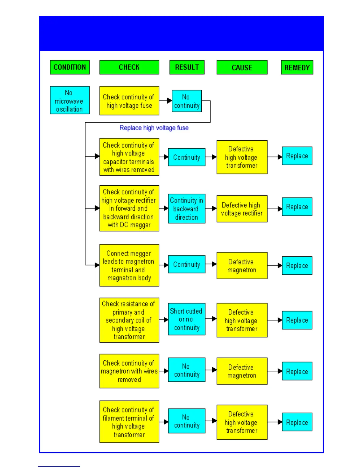
Electrolux In General - Fault Finding Tree - No Microwave Capacity

Electrolux In General
29 pages
Print Icon
To Next Page IconTo Next Page
To Next Page IconTo Next Page
To Previous Page IconTo Previous Page
To Previous Page IconTo Previous Page
Loading...
Fault finding tree for microwave ovens
No microwave capacity fan is running
created by TSE-N, Reiner Kurzke Page 26

Related product manuals