EasyManua.ls Logo

Electrolux In General - Fault Finding Tree - No Function; No Entry

Electrolux In General
29 pages
Print Icon
To Next Page IconTo Next Page
To Next Page IconTo Next Page
To Previous Page IconTo Previous Page
To Previous Page IconTo Previous Page
Loading...
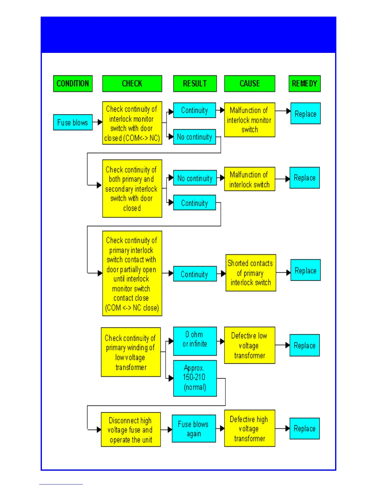
Fault finding tree for microwave ovens
No function  no reaction to any entry
created by TSE-N, Reiner Kurzke Page 27

Related product manuals