EasyManua.ls Logo

Element PLX-4202B - Function Key Problem Resolution Flowchart

Element PLX-4202B
54 pages
Print Icon
To Next Page IconTo Next Page
To Next Page IconTo Next Page
To Previous Page IconTo Previous Page
To Previous Page IconTo Previous Page
Loading...
- 33 -
Plasma TV Service Manual
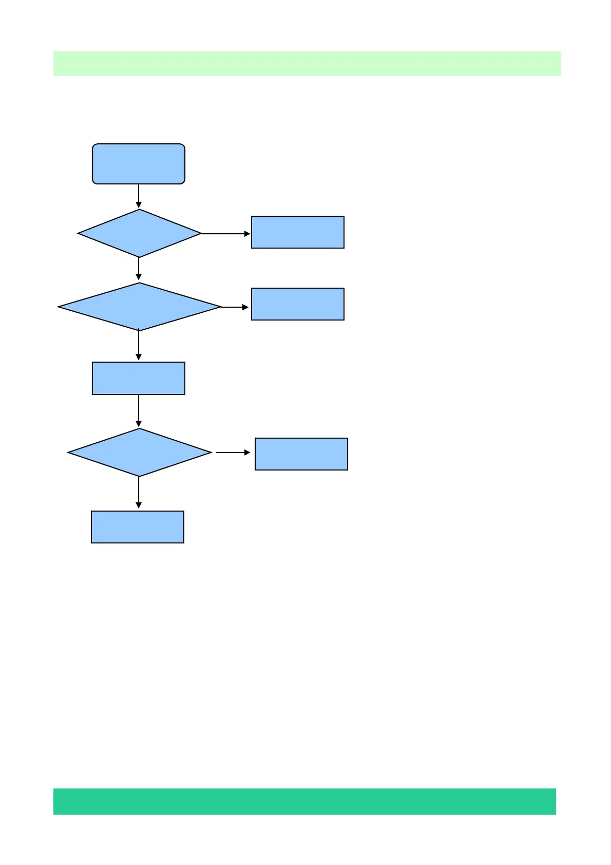
7.2 Troubleshooting for Function Key
Buttons does not work
Check switches
Check key board
Check Key BD cable
Change Key BD
Replace main board
Replace tact switch
Replace Key BD
OK
YES
YES
NO
YES
NO
NO
Element Confidential

Related product manuals