EasyManua.ls Logo

Element PLX-4202B - Page 48

Element PLX-4202B
54 pages
Print Icon
To Next Page IconTo Next Page
To Next Page IconTo Next Page
To Previous Page IconTo Previous Page
To Previous Page IconTo Previous Page
Loading...
1
1
2
2
3
3
4
4
5
5
6
6
D D
C C
B B
A A
Title
Size
Document Number
Rev
Date: Sheet of
Cannot open file
E:\workfiles\input\Import
ed V1.5 FOR SINGLE
HDMI72.PRJPCB\Image
.bmp
MediaTek Inc.
TEL:(03)567-0766 FAX:(03)578-7610
No.1-2, Innovation Rd 1, SBIP, Hsin-Chu City 300
Drawn
MediaTek Confidential
137
C
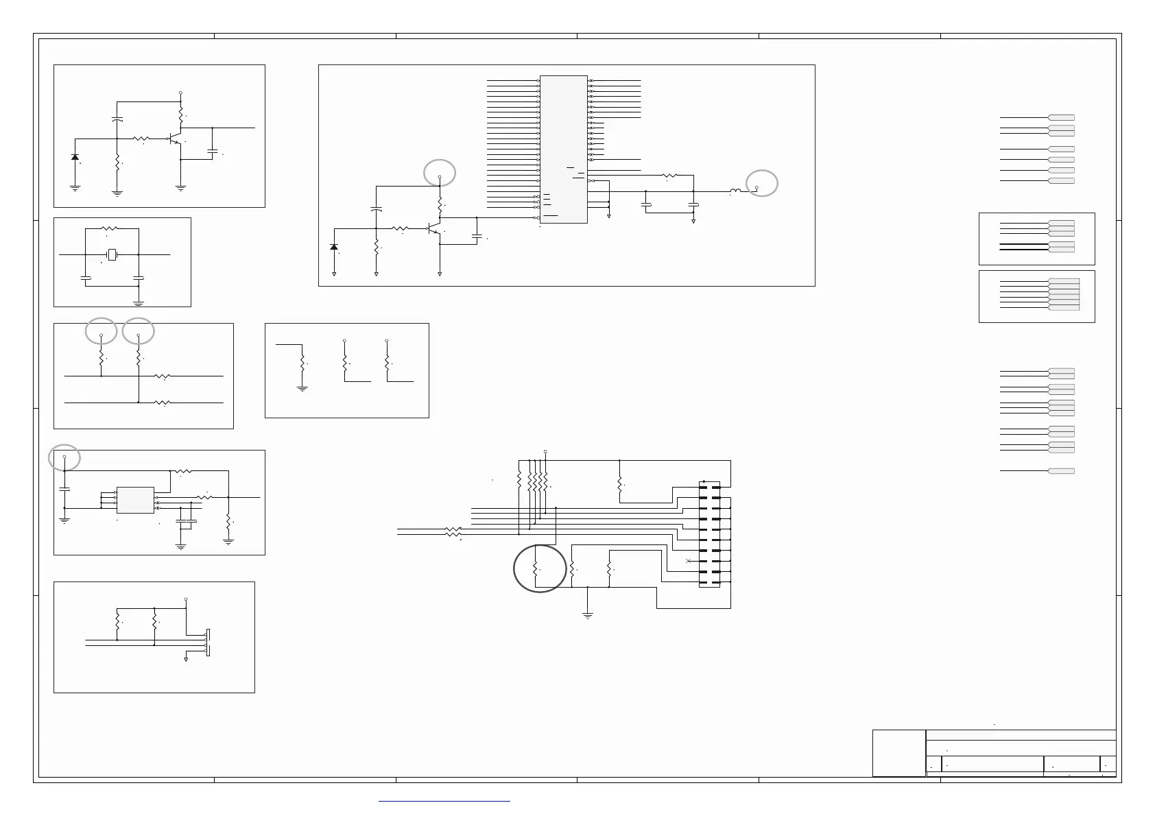
MT5372 PERIPHERAL
1.1
MT5372_SZDEMO_V1_S
Terry
12
R83
4K7
1 2
R78 33R
+
12
C211
10uF/16V
1 2
R72
100
12
R60
82K
1 2
L34
120R 2A
12
R62
10K
1 2
R71
100
12
R66
4K7
1
32
V5
2N3904
1 2
R77
4K7
12
R74
10K/NC
12
R65
47k
12
C215
0.1uF
1 2
R59
82K
12
R67
4K7
12
R80
10K
1
2
3
4 5
6
7
8
RN4
75X4
NC
1
NC
2
NC
3
GND
4
SDA
5
SCL
6
WP
7
VCC
8
N14
EEPROM 24C16
1 2
VD5
1N4148
+
12
C207
10uF/16V
1 2
VD6
1N4148
12
R70
4K7
1 2
R79
33R
A0
25
A1
24
A2
23
A3
22
A4
21
A5
20
A6
19
A7
18
A8
8
A20
10
OE
28
BYTE
47
A18
16
D0
29
D1
31
D2
33
D3
35
A9
7
CE
26
D4
38
D5
40
D6
42
D7
44
D8
30
D9
32
WP/ACC
14
D11
36
D12
39
D13
41
D14
43
D15/A-1
45
VCC
37
GND1
27
WE
11
A19
9
D10
34
GND2
46
A10
6
A12
4
A11
5
A13
3
A14
2
A15
1
A16
48
A17
17
A21
13
RESET
12
RY/BY
15
N13
IC FLASH MX29LV320 32Mb TSOP-48
12
R58
10K
12
R82
10K
12
R75
10K
1 2
R61
0R0/NC
12
R84
4K7
12
R69
4K7
1 2
R76
33R
1
32
V4
2N3904
12
C209
0.1uF
12
R68
4K7
12
R81
10K
1 2
R64
4K7
DV33
DV33SB
DV33 DV33
GND
GND
GND
DV33
DV33 DV33
DV33
GND GND GND
DV33SB
+3V3
NOR FLASH
NOR FLASH
FOR CODE DOWNLOAD AND DEBUGGING
TRAP-MODE CIRCUIT
MT5372 SYSTEM EEPROM
GENERAL PURPOSE SIF
SHOULD BE REMOVED IN MP
JTAG INTERFACE
JTAG
POWER ON RESET# CIRCUIT
12
C213
22pF
1 2
R63
820K
12
C214
22pF
1 2
G2
27MHz
1
2
3
4
XP5
Header_1x4
+3V3
DV33SB
DV33
ORESET#
OXTALI
OXTALO
OPWM0
POOE0#
POCE0#
POWE#
PDD[0..7]
PDA[0..22]
JTAG_RST#
JTAG_TDI
JTAG_TMS
JTAG_TCK
JTAG_RTCK
JTAG_TDO
U0RX
U0TX
OPCTRL6
OPCTRL7
SMCE#
DCLK
MCLK
OSDA0
OSCL0
SIF_SDA
SIF_SCL
GPIO_1
12
C208
0.1uF
12
C212
0.1uF
12
C210
10uF
12
C216
22pF/NC
12
C217
22pF/NC
12
R73
4K7
1 2
3
5
7
9
11
13
15
17
19
4
6
8
10
12
14
16
18
20
XP-20
XP4
NOR_ORESET#
PDA0
PDA20
PDA19
PDA18
PDA17
PDA16
PDA15
PDA14
PDA13
PDA12
PDA10
PDA11
PDA9
PDA8
PDA7
PDA6
PDA5
PDA4
PDA3
PDA2
PDA1
PDA21
PDA22
POCE0#
POOE0#
POWE#
PDD0
PDD1
PDD2
PDD3
PDD4
PDD5
PDD6
PDD7
NOR_ORESET#
ORESET#
OXTALI
OPWM0
POOE0#
POCE0#
POWE#
PDD[0..7]
PDA[0..22]
U0TX
U0RX
U0RX
U0TX
SMCE#
DCLK
MCLK
MCLK
DCLK SMCE#
OSDA0
OSCL0
SIF_SDA
SIF_SCL
GPIO_1
DV33
+3V3
SIF_SDA
SIF_SCL
SIF_SCL
OSDA0 SIF_SDA
OSCL0
DV33SB
JTAG_TCK
JTAG_RTCK
JTAG_TDO
JTAG_RST#
JTAG_TDI
JTAG_TMS
TVTREF#1
ORESET#
OPCTRL6
OPCTRL7
JTAG_DBGACK
JTAG_DBGRQ
JTAG_TCK
JTAG_TMS
JTAG_TDO
JTAG_TDI
JTAG_RTCK
JTAG_RST#
GPIO_1
OXTALOOXTALI
OXTALO
PDF 文件使用 "pdfFactory Pro" 试用版本创建 www.fineprint.cn

Related product manuals