EasyManua.ls Logo

Elo TouchSystems IDS ET3203L - Section 3: IDS Display Installation

Elo TouchSystems IDS ET3203L
33 pages
Print Icon
To Next Page IconTo Next Page
To Next Page IconTo Next Page
To Previous Page IconTo Previous Page
To Previous Page IconTo Previous Page
Loading...
User Manual IDS ET3203L/ET4303L/ET5053L
UM600265 Rev. C, page 7 of 33
Section 3: IDS Display Installation
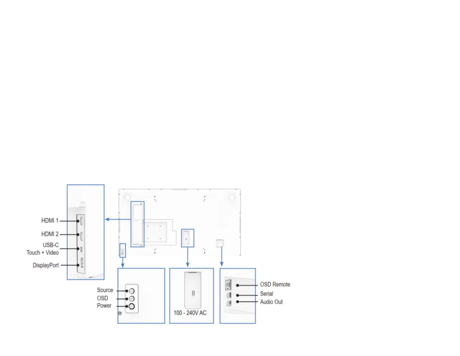
IDS Display: Connecting to an External Computer
Source from HDMI or DisplayPort
1. Connect the included HDMI cable (or your own or DisplayPort cable) between the monitor and the video source.
2. Connect the USB-C (Type A plug to Type C plug) touch cable between the monitor and your host PC.
3. Select the correct power cable for your region. Connect the cable from the IDS Display POWER IN connector to the AC power source.
4. As soon as power is detected, the monitor will turn on.
5. The Power, OSD menu, and Video Select button is located on the bottom right side on the back of the monitor.
Source from USB-C
1. Connect the USC-C cable (Type C plug to Type C plug) between the monitor and your host PC.
2. Select the correct power cable for your region. Connect the cable from the IDS Display POWER IN connector to the AC power source.
3. As soon as power is detected, the monitor will turn on.
4. The Power, OSD menu, and Video Select button is located on the bottom right side on the back of the monitor.
Note: USB-C port only supports USB2.0 and video input. Power delivery and USB3.0 are not available.

Related product manuals