EasyManua.ls Logo

Emerson Micro Motion 2500 - 11.7 Secure mode

Emerson Micro Motion 2500
282 pages
Print Icon
To Next Page IconTo Next Page
To Next Page IconTo Next Page
To Previous Page IconTo Previous Page
To Previous Page IconTo Previous Page
Loading...
Configuration and Use Manual 117
Measurement Performance
Measurement Performance TroubleshootingCustody TransferCompensation
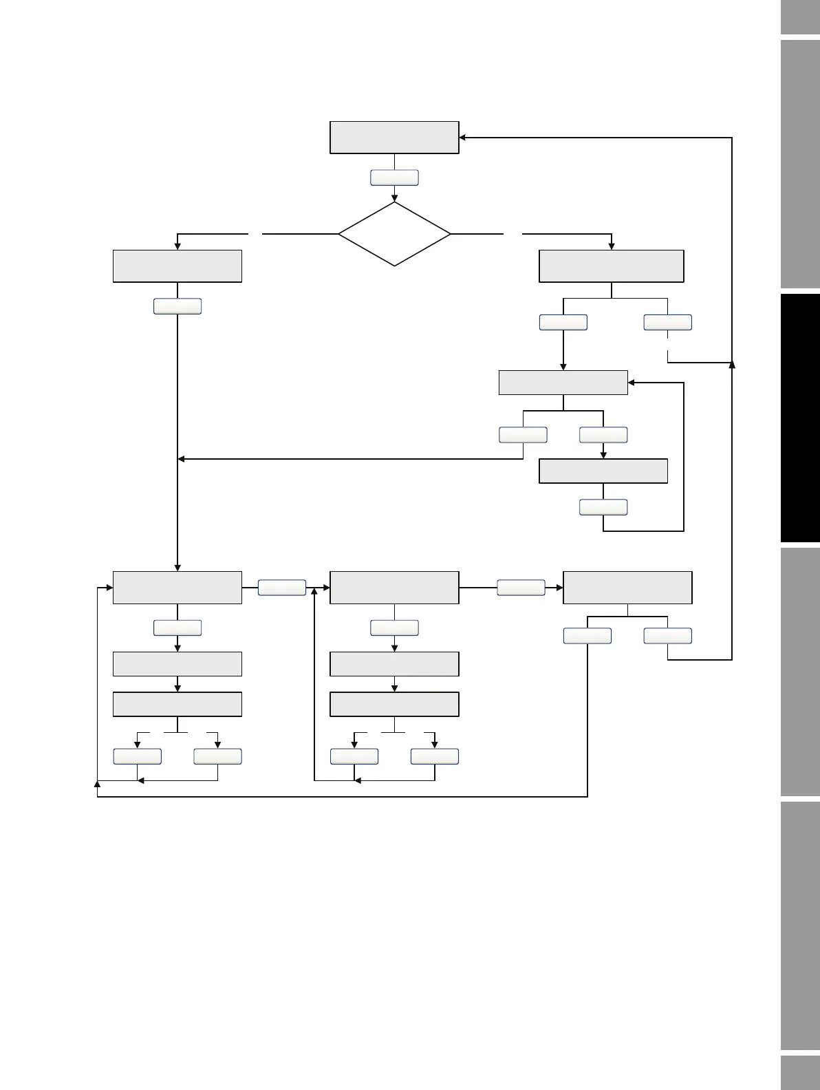
Figure 10-11 Smart Meter Verification scheduler – Display
SCHEDULE VERFY
Select
SAVE/YES?
TURN OFF SCHED/YES?
SET NEXT
Select
Select
Schedule set? Yes
Schedule deleted
Scroll
HOURS LEFT
Select
Scroll
xx HOURS
SET RECUR
No
SCHED IS OFF
xx HOURS
Select
Scroll
No Yes
Select
xx HOURS
Select
SAVE/YES?
Scroll
No Yes
Scroll
Scroll
EXIT
Scroll
Select
Select
Scroll

Table of Contents