EasyManua.ls Logo

Ericsson RBS 2106 - Page 43

Ericsson RBS 2106
487 pages
Print Icon
To Next Page IconTo Next Page
To Next Page IconTo Next Page
To Previous Page IconTo Previous Page
To Previous Page IconTo Previous Page
Loading...
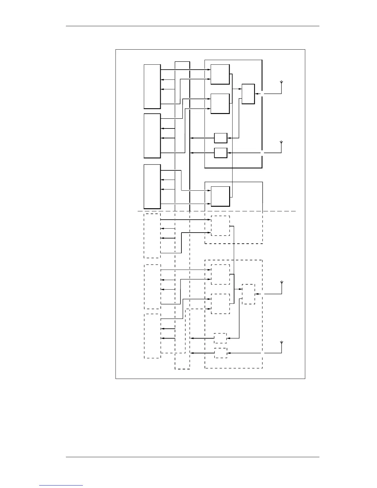
Radio Configurations, RBS 2106 and RBS 2206
Basic Configuration F9de_2.6 and F18d_2.6
P007378A
TX1
RX1
RX2
TX2
TX1
dTRU
TX1
TX2
TX1
TX2
RX1
dTRU
CDU-F
DPX
FCOMB
RX2
TX2
RX1
RX2
LNA
LNA
TX/
RXA
Ant.
RXB
X
X
TX1
RX1
RX2
TX2
TX1
dTRU
RX1
dTRU
RX2
TX2
BTS2
BTS1
TX1
TX2
TX1
TX2
CDU-F
FCOMB
TX1
RX1
RX2
TX2
TX1
dTRU
TX1
TX2
TX1
TX2
RX1
dTRU
CDU-F
DPX
FCOMB
RX2
TX2
CXU
RX1
RX2
LNA
LNA
TX/
RXA
Ant.
RXB
X
X
FCOMB
FCOMB
FCOMB
Figure 9 F9de_2.6 and F18d_2.6
EN/LZT 720 0008 P2A
2001-11-28
41 (485)
© Ericsson Radio Systems AB
All Rights Reserved
Preliminary

Table of Contents

Other manuals for Ericsson RBS 2106

Related product manuals