EasyManua.ls Logo

Escea EK1250 - Safety Clearances to Combustibles; Clearances to Combustible Surfaces

Escea EK1250
24 pages
Print Icon
To Next Page IconTo Next Page
To Next Page IconTo Next Page
To Previous Page IconTo Previous Page
To Previous Page IconTo Previous Page
Loading...
B
A
C ED F G H I
8
B
A
C ED F G H I
8
B
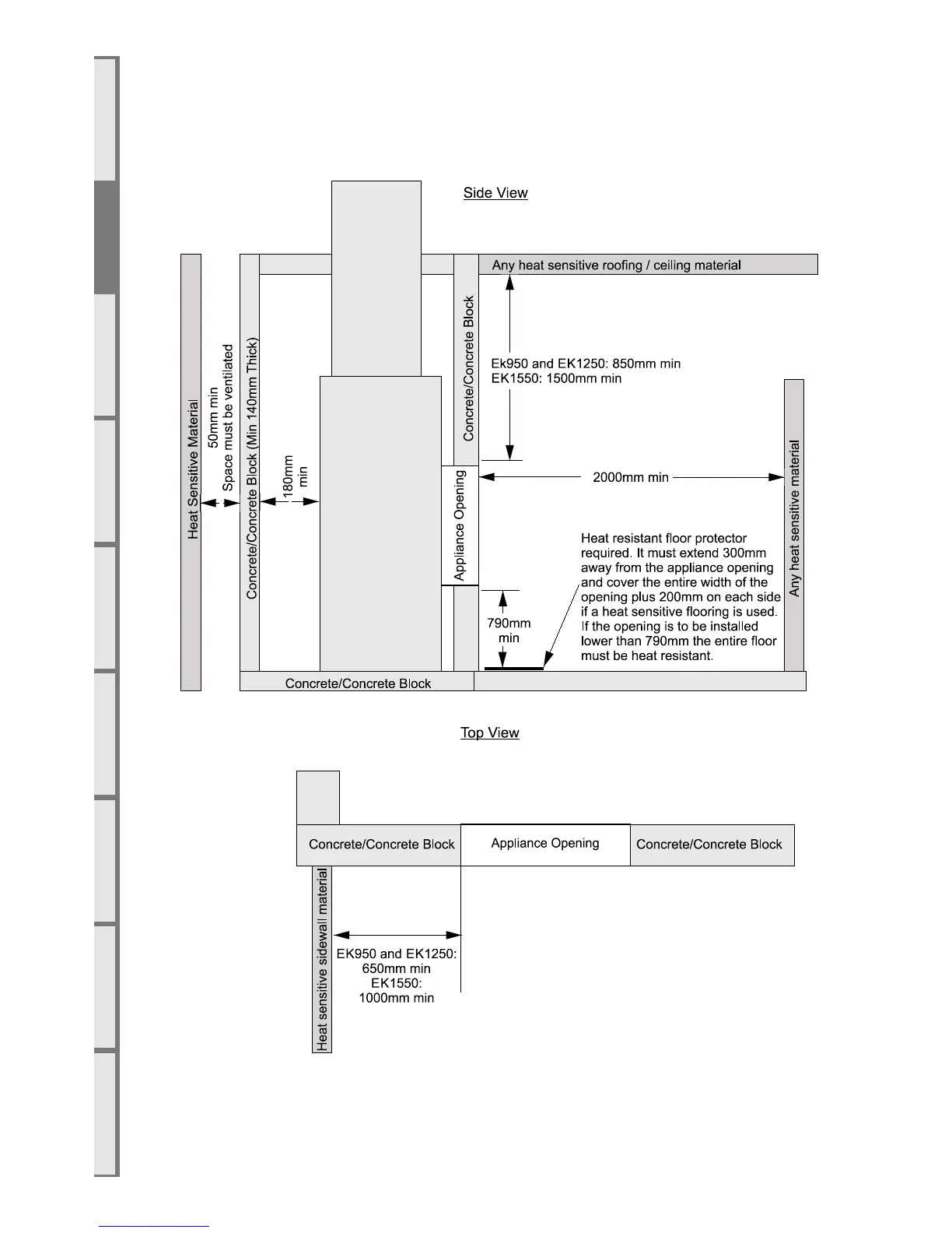
Safety Clearances to Combustibles
B1 Clearances to Combustible Surfaces
Note: The concrete structure shown below must comply with section “C1 Minimum Requirements of the
Cavity” on page 9.

Related product manuals