EasyManua.ls Logo

Etrel INCH LITE - OPERATION AND CHARGING PROCEDURE

Etrel INCH LITE
19 pages
Print Icon
To Next Page IconTo Next Page
To Next Page IconTo Next Page
To Previous Page IconTo Previous Page
To Previous Page IconTo Previous Page
Loading...
11 | 18
Etrel Inch Lite | User Manual
|
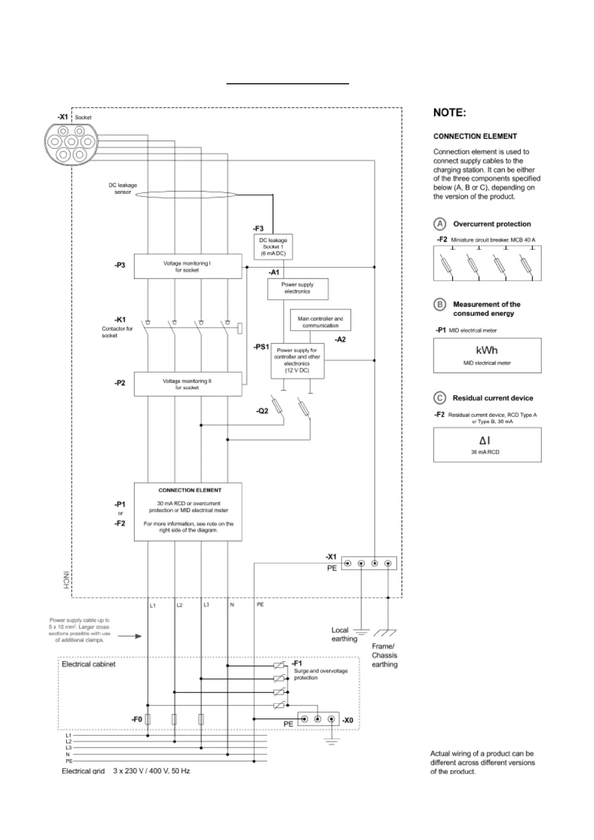
CIRCUIT DIAGRAM

Other manuals for Etrel INCH LITE

Related product manuals