EasyManua.ls Logo

Eurotech BitsyXb - Block Diagram

Eurotech BitsyXb
67 pages
Print Icon
To Next Page IconTo Next Page
To Next Page IconTo Next Page
To Previous Page IconTo Previous Page
To Previous Page IconTo Previous Page
Loading...
Introduction
110118-0001A 9
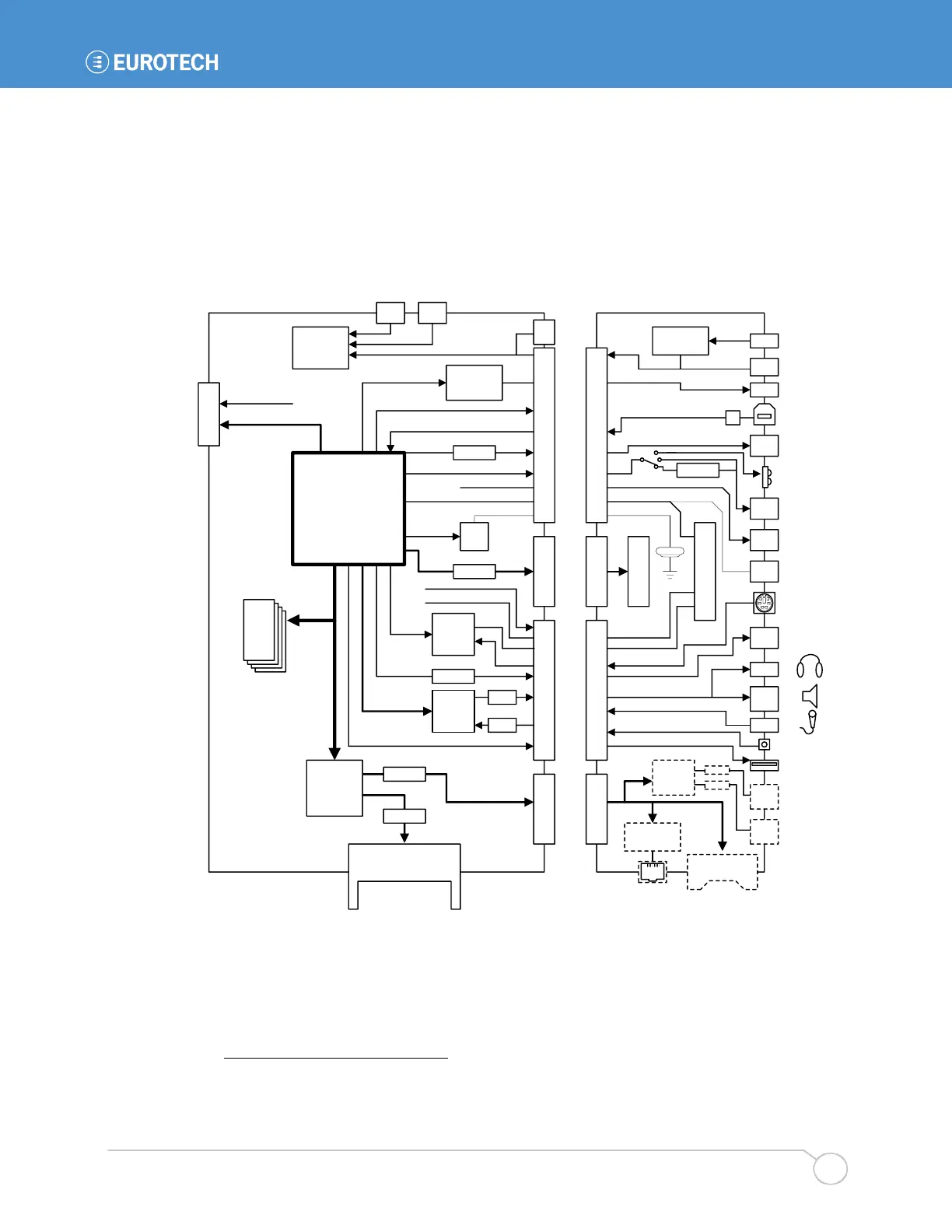
1.3 Block Diagram
The following diagram illustrates the system organization of the BitsyXb. Arrows indicate the
direction of control and not necessarily signal flow.
The diagram also illustrates a composite of the three Bitsy Personality Boards
5
. Connectors not
found on all boards are drawn with dotted lines. See section 2.1.2 for additional details about the
personality boards.
AC97
Codec
Ethernet
RTC
ATMega
SDRAM and
Flash Memory
AC97
System Bus
+
BitsyXb
J9
Quad
UART
J7
I2C
USB Host
Power
Supply
SSP3
Personality Board
J10
PCMCIA
J1
J13
SSP1
buffers
I2C
COM1
COM2
COM3
SSP2
CompactFlash
LCD
buffers
buffers
Marvell
®
PXA270
MMC
digital I/Os
amp
amp
J6
I2C
Compact
Flash
Touch Panel
Controller
USB Function
Battery
charger
buffers
LCD
COM2
COM3
COM1
JP4-7
J18
J22
J20
J31
J7
J16
J9
J15
J12
J44
J6
J34
J45
J46
J47
J49
J50
USB Function
Backlight
Touch panel
Battery
(optional)
Power input
IrDA
P/S2
Keyboard
J36
Wakeup
USB Host
COM4
COM5
COM6
COM7
System
Controller
Logic
buffers
buffers
J8
J11
Vee supercaps
J28
J51
J2
J10
Reset
button
I/Os
J3
PS/2
J3J1
I/Os
digital I/Os
J11
J5
J39
SW1
5
Personality board connectors cited in the block diagram are from the revision A Ethernet/
CompactFlash Personality Board and the revision 3 Quad UART Personality Board.

Table of Contents

Related product manuals