EasyManua.ls Logo

Falcon toledo - 10 Circuit Diagram

Falcon toledo
44 pages
Print Icon
To Next Page IconTo Next Page
To Next Page IconTo Next Page
To Previous Page IconTo Previous Page
To Previous Page IconTo Previous Page
Loading...
38
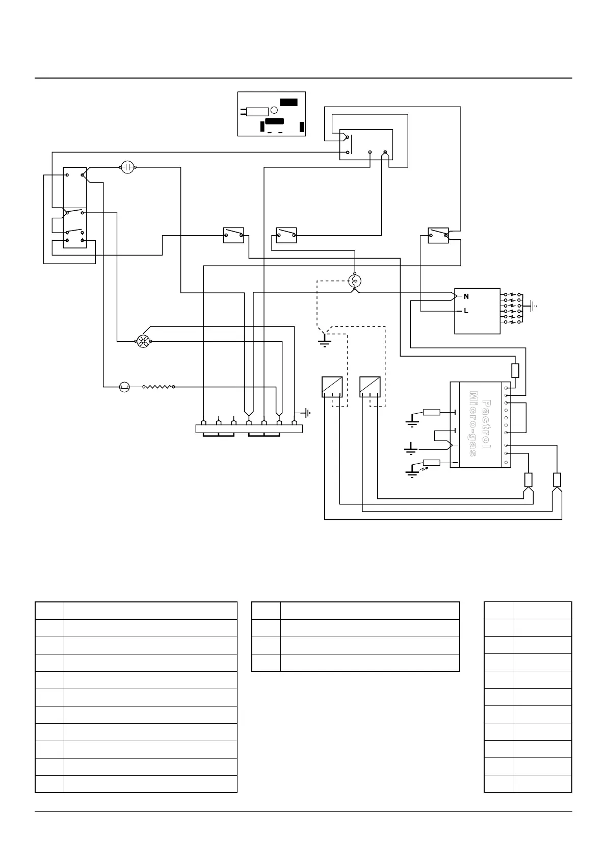
10. Circuit Diagram
Key
The connections shown in the circuit diagram are for single-phase. The ratings are for 230 V 50 Hz.
Code Colour
b Blue
br Brown
bk Black
or Orange
r Red
v Violet
w White
y Yellow
g/y Green/yellow
gr Grey
Key Description
K Spark generator
L Solenoid assembly
M Flame safeguard unit
ArtNo.080-0025 Classic 90 circuit diagram (Aus)
1 2 3 4 5 6 E
1 1
N L
Con6 Con7 JT1 JT2
or
w
w
b
bb r br
b
b
v
b
b
br
v
br
br
br
w
br
br
b
br
r
w
gr
w
gr
b
y
b
w
br
bb
b
bb
or
or
N/2 L/1
5
6
P2 2
P1 1
12
w
y
y
y
or
b
v
b
b
br
c
c
b
b
br
br
b
b
br
br
Sensor
c
Spark
r
A
B
C
D
E F
G
H
I
J
K
L
M
Key Description
A Tall oven thermostat switch
B Tall oven neon
C Clock
D Clock
E Main oven switch
F Oven light switch
G Ignition switch
H Tall oven fan
I Tall oven element 2.5 kW
J Oven light bulb

Related product manuals