EasyManua.ls Logo

FARFISA INTERCOMS 924N - Service Modules

Default Icon
50 pages
Print Icon
To Next Page IconTo Next Page
To Next Page IconTo Next Page
To Previous Page IconTo Previous Page
To Previous Page IconTo Previous Page
Loading...
18
8 GbD-'02
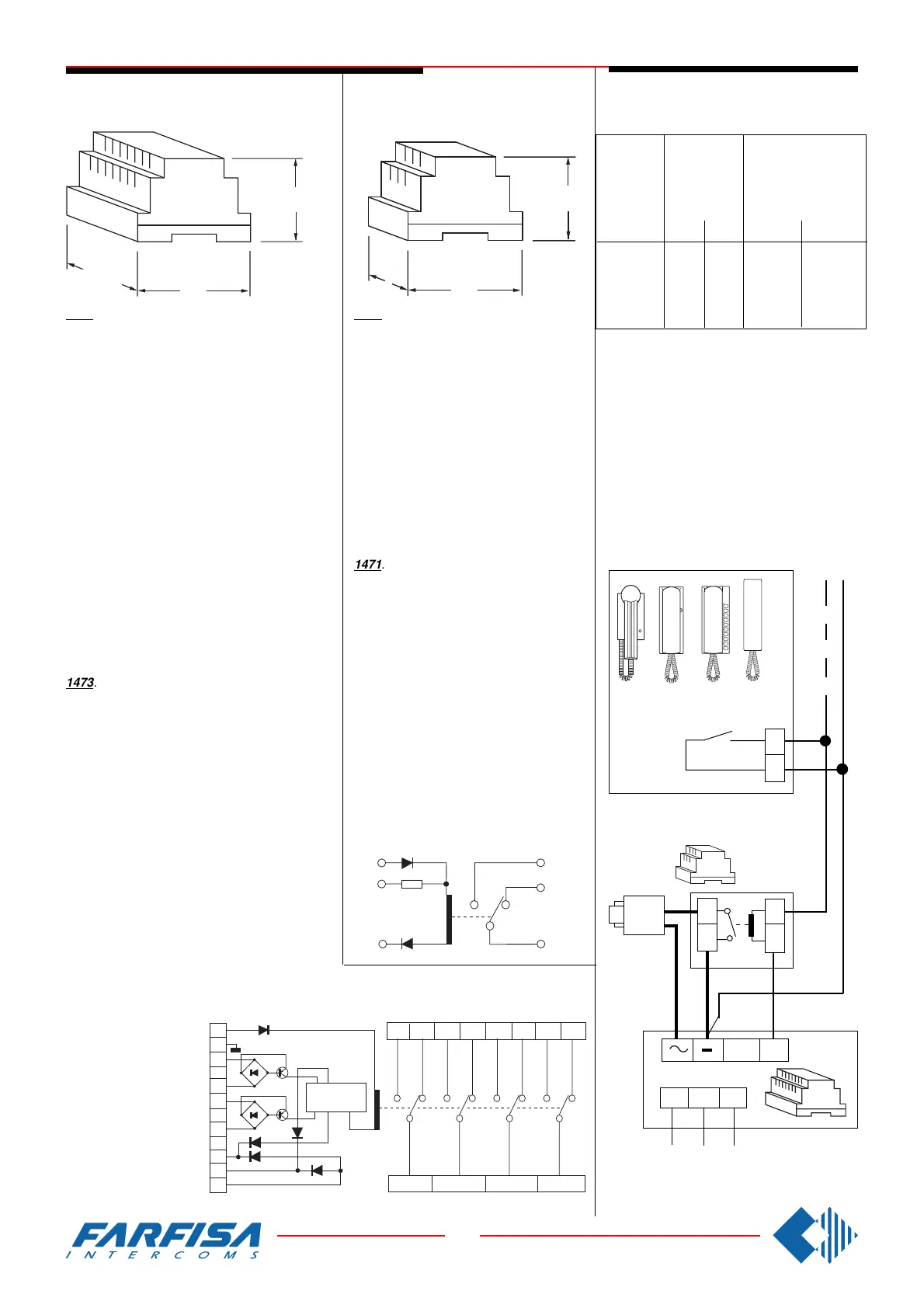
1471. A low voltage, low current (DC/AC)
unit, it can switch voltages up to 50V and
5A max. Used for auxiliary services (e.g.
stair lights, call for 3 or more bells, door
release etc).
It can be installed on DIN bar or with two
screws. In housing DIN bar 3 modules A.
Terminals
1 13Vac input
2 24Vdc input
3 Ground
5 Common relay
6 Relay contact - ON
7 Relay contact - OFF
1471. Durch Schwachstromsignale (Gleich-
strom oder Wechselstrom) können hiermit
Starkstromverbraucher gesteuert werden.
Die max. Belastung beträgt 5A bei 50V.
Einsetzbar für die Steuerung von
Zusatzeinrichtungen (z.B. Treppenlicht,
gleichzeitiger Ruf auf 4 oder mehr Sum-
mer, Türöffnung, usw.). Installation auf DIN
Hutschiene oder Wandmontage. Das Ge-
rät ist in einem 3 DIN A Module Gehäuse
untergebracht.
Anschlußklemmen
1 Eingang Wechselspannung 13 Vac
2 Eingang Gleichspannung 24 Vdc
3 Masse
5 Gemeinsamer Eingang für Kontakt
6 Ausgang Kontakt Arbeitstellung
7 Ausgang Kontakt Ruhestellung
MEMORY
ON (b)
OFF (a)
1
2
3
1
2
3
7b
7
4
5
4
5
6
11
12
13
11
12
13
8
9
10
7a 8b
8a
9b
9a
10b
10a
SERVICE MODULES /
SERVICEMODULE
1473. It is installed in intercom systems with two
or more entrances for switching the audio lines
and door lock of the calling entrance. It can be
installed on DIN bar or with two screws. In housing
DIN bar 8 modules A.
Terminals
1 Power supply 13Vac-0.1A
2 Ground
3 and 4 Driver to switch the relay to “b” position -
ON position
5 and 6 Driver to switch the relay to “a” position -
rest condition
7, 8, 9 and 10 Common relay contacts
7a, 8a, 9a and 10aOFF position of the relay con-
tacts
7b, 8b, 9b and 10b ON position of the relay
contacts
11 Logical driver to switch the relay to “a” position
- rest condition
12 Logical driver to switch the relay to “b” position
- ON position
13 Electronic bell input from PRS240
1473. Wird bei Anlagen mit zwei oder mehreren
Türstationen eingesetzt. Es ermöglicht die Um-
schaltung der Sprechwege und der Türöffnung-
steuerleitungen zu der anrufenden Türstation. Die
Installation erfolgt auf DIN Hutschiene oder Wand-
montage. Das Gerät ist in einem 8 DlN A Module
Gehäuse untergebracht. Die Art.Nr.1473 ersetzt
das Modell 473.
Anschlußklemmen
1 Stromversorgung 13Vac 0,1A
2 Masse
3 und 4 Steuerung für Umschaltung der Kontak-
te auf Position “b” - Selbsthaltezustand
5 und 6 Steuerung für Umschaltung der Kontak-
te auf Position “a” - Ruhezustand
7, 8, 9 und 10 Eingang umschaltbare Kontakte
7a, 8a, 9a und 10a Ausgang umschaltbare
Kontakte im Ruhezustand
7b, 8b, 9b und 10b Ausgang umschaltbare
Kontakte im Selbsthaltezustand
11 Logischer Steuereingang um Umschalter auf
Stellung “a” - Ruhezu-
stand umzuschalten
12 Logischer Steuerein-
gang um Umschalter
auf Stellung “b” -
Selbsthaltezustand
umzuschalten
13 Steuereingang mit
elektronischem Ton-
ruf aus PRS240
50
100
200
300
mm²
0.25
0.35
0.5
0.75
mm²
0.5
1
2
2.5
6
7
5
1
2
3
X
SE
IN
5
6
3
1
230V 127V 0
1471
5
3
CT
Intercom
Haustelefon
Power supply
Netzteil
AL
CABLES /
VERBINDUNGSKABELN
Exchanger
Umschalter
Relay unit
Universalrelais
SECTION
DURCHMESSER
For distances over 300m door release should
be activated by means of the relay unit art.1471.
In order to avoid A/C trouble, supply it with
continuous current by using the power supply
PRS226, PRS231, PRS240 or PRS235.
Für größere Entfernungen wird geraten, das
Türschloß mit dem Universalrelais Art.Nr. 1471
zu steuern. Um sicherzustellen das keine
Wechselstromstörungen auftreten, sollte die-
ser mit einer Gleichstromspannung mit Hilfe
der Netzteile PRS226, PRS231, PRS240 oder
PRS235 versorgt werden.
door lock and ground
(cables in bold face type)
Türöffner und Masse
(Fettgedruckte
Leitungen)
distance
in metres
Entfernung
in meters
audio line
and calls
Sprechweg
und
Rufleitungen
mm
0,5
0,7
0,8
1
mm
0,8
1,2
1,6
1,8
53.5
89
65
140
89
73

Related product manuals