EasyManua.ls Logo

FARFISA INTERCOMS 924N - Telecommunication Systems; Electronic PABX Units (FT105 P, FT208 P); Intercom Interface Boards (ES60, ES65); Telephone Interface Intercom (FT11 D)

Default Icon
50 pages
Print Icon
To Next Page IconTo Next Page
To Next Page IconTo Next Page
To Previous Page IconTo Previous Page
To Previous Page IconTo Previous Page
Loading...
5
8 GbD-'02
TELECOMMUNICATION
TELEFONANLAGEN
6
3
1
2
5
FT 11D
x1
6
3
1
2
5
Intercom
Haustelefon
trunk lines
Amtsleitungen
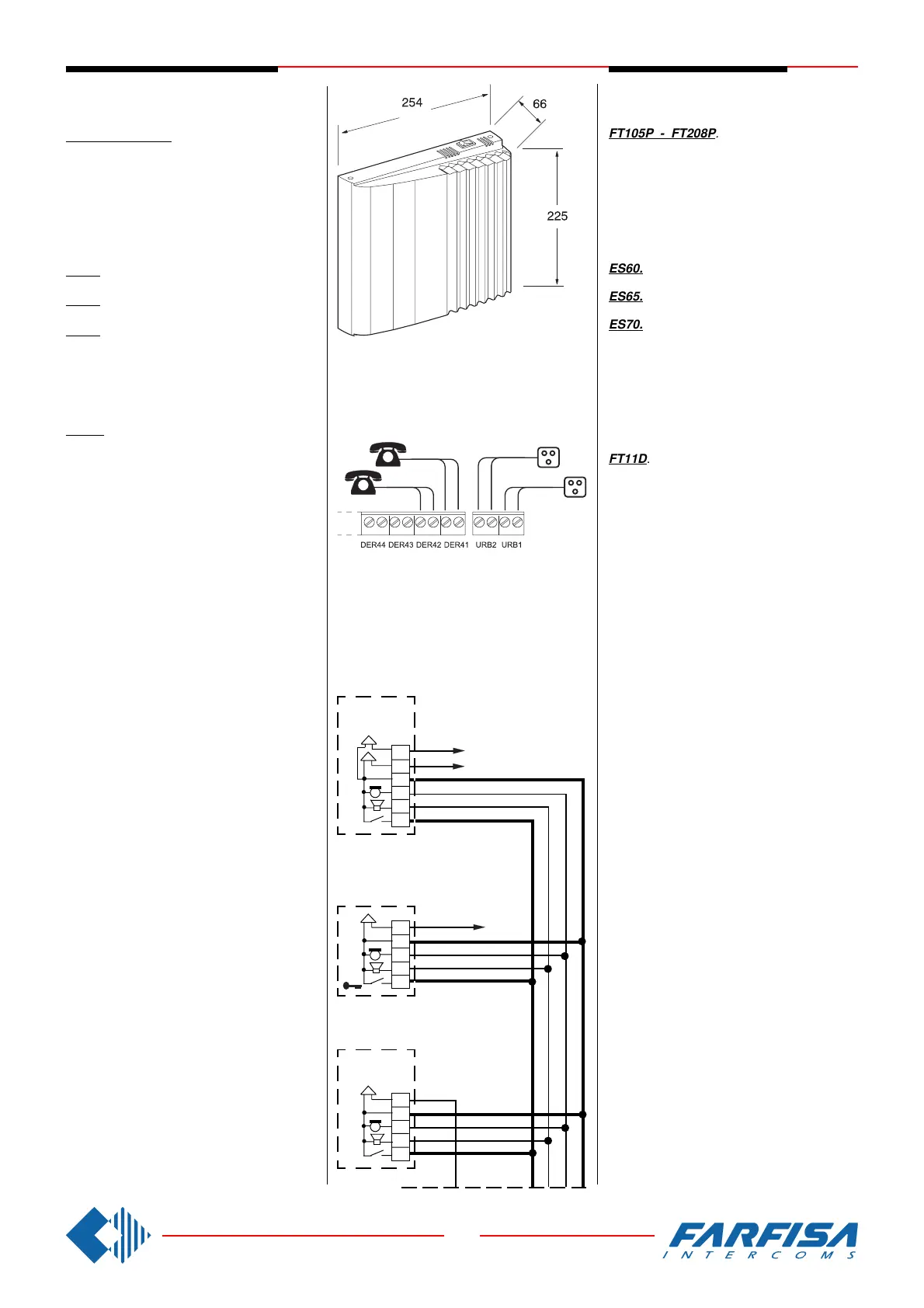
Installation of FT105P, FT208P and FT11D
to an intercom systems.
Einsatz der Telefonanlage und der Wechsel-
sprech-/Telefon-Schnittstelle in einer Haus-
sprechanlage.
6b
6a
3
1
2
5
ES 60
ES 65
x2
xn
FT105P
FT208P
Electronic PABX's
FT105P - FT208P. Electronic PABX with,
respectively, 1 trunk line/5 internal lines and 2
trunk lines/8 internal lines.
Technical data
Power supply: 230V (+6 ÷ -10%)
Maximum power consumption: 18W
Power consumption in stand-by: 10W
Intercom interface board
ES60. With 2 intercom calls and 2 relays for
lock release or other services.
ES65. With 2 intercom calls and 4 relays for
lock release or other services.
ES70. Board which allows to identify the call-
ing number providing that this service is re-
quired to the local telephone provider.
TELEPHONE-INTERFACE INTERCOM
FT11D. It allows the connection of the trunk
line and of the intercom system to home-
telephone.
Technical data
Power supply: 127/230V (±10%)
Maximum power consumption: 7VA
Housing: DIN 8 modules A
CONNECTION TO INTERCOM SYSTEM
Intercom interface boards ES60, ES65 and
item FT11D have the same terminal codes and
the same functions as a Farfisa Intercom, they
can be connected to an intercom system 4+1
or standard video-intercom systems (6 wires +
1 + coaxial cable) with one or more door
stations.
Terminals
1 audio transmission
2 audio receiver
3 ground
4 terminal connected to ground. It can be
isolated by cutting W1 jumper (W5 for
FT11D). The relay contact, normally open,
is connected between terminals 4 and 5.
5 lock release (max 1A)
6a intercom call n.1
* 6b intercom call n.2
* 7 relay contact normally closed
* only ES60 and ES65.
CABLE CROSS SECTIONS
In order to connect telephones and trunk lines,
use a telephone wire. The maximum distance
between PABX and the farthest telephone is
350m with a 0.6mm
2
pair.
In order to connect the board to the intercom
system, see the cable cross sections (table,
page 18).
Telefonzentralen
FT105P - FT208P. Telefonanlagen mit, 1
Amtsleitung / 5 Nebenstellen bzw. 2 Amts-
leitungen / 8 Nebenstellen.
Technische Daten
Stromversorgung: 230V (±10%)
Max. Leistung: 18W
Min. Leistung: 10W
Erweiterungsbaugruppen
ES60.Schnittstelle Türsprecheinrichtung (4+n)
mit 2 Klingeleingängen und 2 Steuerkontakten.
ES65.Schnittstelle Türsprecheinrichtung (4+n)
mit 2 Klingeleingängen und 4 Steuerkontakten.
ES70. Karte zur Identifizierung der Anrufers,
dessen Nummer nur dann angezeigt wird, wenn
die Aktivierung beim Telefonnetzbetreiber be-
antragt wurde.
Universalschnittstelle für Tür-
sprechanlage/Telefon
FT11D. An dieser Schnittstelle kann eine
Amtsleitung eine Türsprechstelle mit dem Te-
lefon verbunden werden.
Technische Daten
Stromversorgung: 127/230 V (±10%)
Max. Leistung: 7VA
Gehäuse: DlN 8 Module A
ANSCHLUß AN EINE TÜRSPRECHANLAGE
Die Baugruppen ES60, ES65 und die Universal-
schnittstelle FT11D haben die selben
Anschlussklemmen und Funktionen wie ein
normales Farfisa Haustelefon. Sie können an
4+n Türsprechanlagen oder Videosprechan-
lagen (6+n+Koaxialkabel) angeschlossen wer-
den. Ein Betrieb mit mehreren Türstationen ist
möglich.
Anschlußklemmen
1 Audio zur Außenstelle (Senden)
2 Audio von der Außenstelle (Empfang)
3 Masse
4 Masseklemme; die Verbindung kann durch
Trennen der Brücke W1 (W5 für FT11D)
unterbrochen werden. Zwischen den
Klemmen 4 und 5 liegt der n/o Relais
Kontakt
5 Türöffnung (max 1A)
6a Rufanschluß Nr.1
*
6b Rufanschluß Nr.2
*
7 n/c Relaiskontakt
* nur ES60 und ES65.
KABELQUERSCHNlTTE
Telefone und Amtsleitungen werden mittels
entsprenden Dosen angeschlossen. Die max.
Entfernung zwischen TK-Anlage und Neben-
stelle beträgt max.350m mit einer 0.6mm²
(Ø1mm) Kabel. Für den Anschluß der Tür-
sprechanlage siehe Tabelle auf Seite 18.

Related product manuals