EasyManua.ls Logo

FARFISA INTERCOMS 924N - Si 100: 4+1 Intercom System Wiring

Default Icon
50 pages
Print Icon
To Next Page IconTo Next Page
To Next Page IconTo Next Page
To Previous Page IconTo Previous Page
To Previous Page IconTo Previous Page
Loading...
23
8 GbD-02
1
2
3
4
MD
SE
xn
6
3
1
2
5
CT
CT
6
3
1
2
5
xn
0
127V
230V
+
*
PE
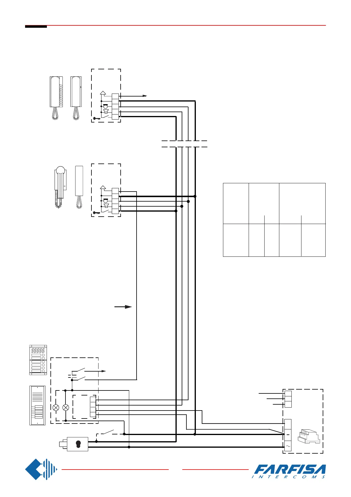
4 + 1 intercoms
Sprechanlagen 4 + n
PA
AL
ErreP/R
Mody
PT520
INTERCOMS CONNECTED TO A DOOR STATION.
MEHRFAMILIENHAUS SPRECHANLAGE MIT EINER TÜRSTATION.
Si 100
CABLE CROSS SECTION
DURCHMESSER VERBINDUNGENSKABEL
924
PV100
PT510
50
100
200
300
mm²
0.25
0.35
0.5
0.75
mm²
0.5
1
2
2.5
door lock and ground
(cables in bold face type)
Türöffner und Masse
(Fettgedruckte
Leitungen)
distance
in metres
Entfernung
in Meter
audio line
and calls
Sprechweg
und
Rufleitungen
mm
0,5
0,7
0,8
1
mm
0,8
1,2
1,6
1,8

Related product manuals