EasyManua.ls Logo

Fellowes ESI Evolve - FF - Fixed Fixed; FFS - Fixed Fixed Slider EVOLVE1-FF (SINGLE); Evolve1-Ffs (Single); Evolve2-Ff (Dual); Evolve2-Ffs (Dual)

Fellowes ESI Evolve
24 pages
Print Icon
To Next Page IconTo Next Page
To Next Page IconTo Next Page
To Previous Page IconTo Previous Page
To Previous Page IconTo Previous Page
Loading...
Evolve1-FF Evolve2-FF Evolve3-FF Evolve1-FFS Evolve2-FFS Evolve3-FFS
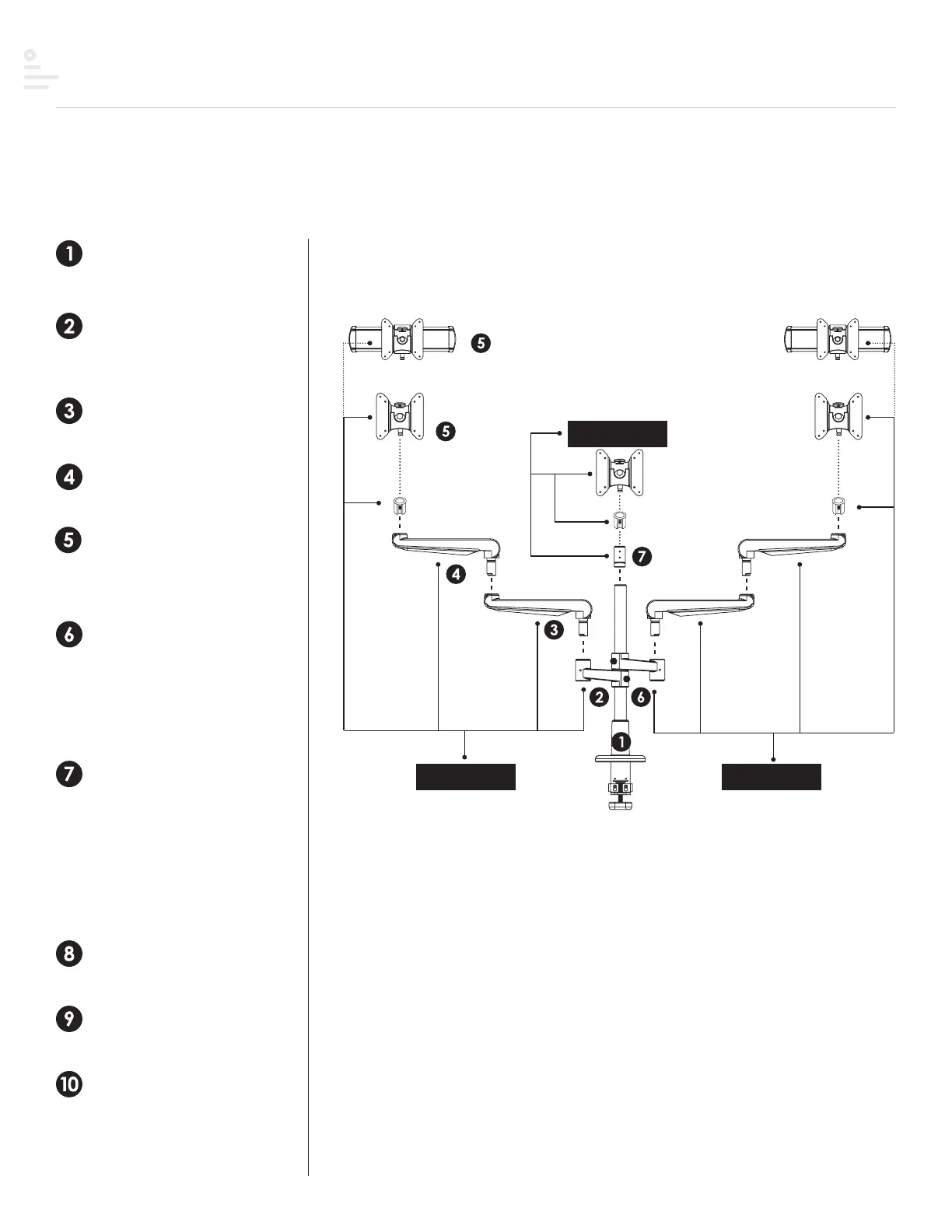
Stem arm (PG. 13)
Slide stem arm over pole
and secure in place with the
5mmAllenkey.
Fixed arm (PG. 14)
Insert fixed arm to stem arm.
Pole mount (PG. 10)
Secure pole mount to
worksurface.
Fixed arm (PG. 15)
Insert fixed arm to fixedarm.
VESA or slider (PG. 17)
Attach reducer bushing to VESA
or slider. Insert VESA or slider to
fixed arm.
Dual (PG. 13)
For dual display configurations,
reverse the second stem arm
on the pole. then, repeat
configuration on second stem
arm.
Triple (PG. 13)
For triple display configurations,
reverse the second stem arm on
the pole, then add a third stem
arm.
(pg. 16) Attach reducer bushing
to vesa and insert vesa to third
stem arm.
VESA plate (PG. 18)
Attach VESA plate to back of
monitor.
Quick release (PG. 18)
Attach displays using the quick
release feature.
Tension (PG. 19)
Adjust tension on VESA and/or
slider.
xed arm
xed arm
stem
VESA
stem
xed arm
xed arm
stem
BUILD 1ST BUILD 2ND
BUILD 3RD
reducer
bushing
reducer
bushing
reducer
bushing
More complete instructions for part assembly can be found on the page numbers listed below.
This may include, but is not limited to, screws, adjustment knobs, bushings and surface protection.
Completes Evolve1-FF assembly
or
Completes Evolve1-FFS assembly
Completes Evolve2-FF assembly
or
Completes Evolve2-FFS assembly
slider or VESA
slider or VESA
Completes Evolve3-FFS assembly
or
Completes Evolve3-FF assembly
8