EasyManua.ls Logo

Fermax iLOFT 4+N - Conexionado

Fermax iLOFT 4+N
Print Icon
To Next Page IconTo Next Page
To Next Page IconTo Next Page
To Previous Page IconTo Previous Page
To Previous Page IconTo Previous Page
Loading...
Monitor iLoft 4+NMonitor iLoft 4+N
Monitor iLoft 4+NMonitor iLoft 4+N
Monitor iLoft 4+N
Monitor iLoft 4+NMonitor iLoft 4+N
Monitor iLoft 4+NMonitor iLoft 4+N
Monitor iLoft 4+N
Pag 6
6+V
M
VF14
-
F2321
Ct
A
T
75
4
Ct
6132+-
COAX
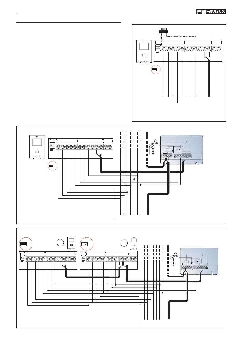
Bornas funciones adicionales:
F1, F2: funciones adicionales (salida negativo «-»).
Corriente máxima por pulsador F1, F2: 50 mA a 12 Vdc.
T, - : Conexión pulsador de llamada puerta vivienda (P1).
A, +: Conexión prolongador de llamada ref.2040,
activador luces y timbres ref. 2438, etc...
Bornas de video, (coaxial).
V: vivo
M: malla
Ct: activación telecamara (10 Vdc)
Bornas de Conexión:
+, -: alimentación (18 Vdc).
1,2,3,6: comunes de audio.
4: llamada.
Conexionado
6+V
M
VF14
-
F2321
Ct
A
T
75
2 OUTPUTS VIDEO DISTRIBUTOR
DISTRIBUIDOR VIDEO 2 SALIDAS
V
5
V
1
M
+18
75
M
R1
34
+
V
2
REF.2448
6
VM M
(-)
R
4
Ct
6132 +-
75
(llamada)
Con distribuidor
de la instalación
o placa de calle
75
de la instalación
o placa de calle
P1
(llamada)
Monitor adicional
6+V
M
VF14
-
F2321
Ct
A
T
75
2 OUTPUTS VIDEO DISTRIBUTOR
DISTRIBUIDOR VIDEO 2 SALIDAS
V
5
V
1
M
+18
75
M
R1
34
+
V
2
REF.2448
6
VM M
(-)
R
4
Ct
6132 +-
6+V
M
VF14
-
F2321
Ct
A
T
75
7575
1
2
llamada
75 Ohms
75 Ohms
75 Ohms

Related product manuals