EasyManua.ls Logo

Ferroli BLUEHELIX TECH A - Page 30

Ferroli BLUEHELIX TECH A
108 pages
Go to English
To Next Page IconTo Next Page
To Next Page IconTo Next Page
To Previous Page IconTo Previous Page
To Previous Page IconTo Previous Page
Loading...
BLUEHELIX TECH A
30
ES
cod. )5HY
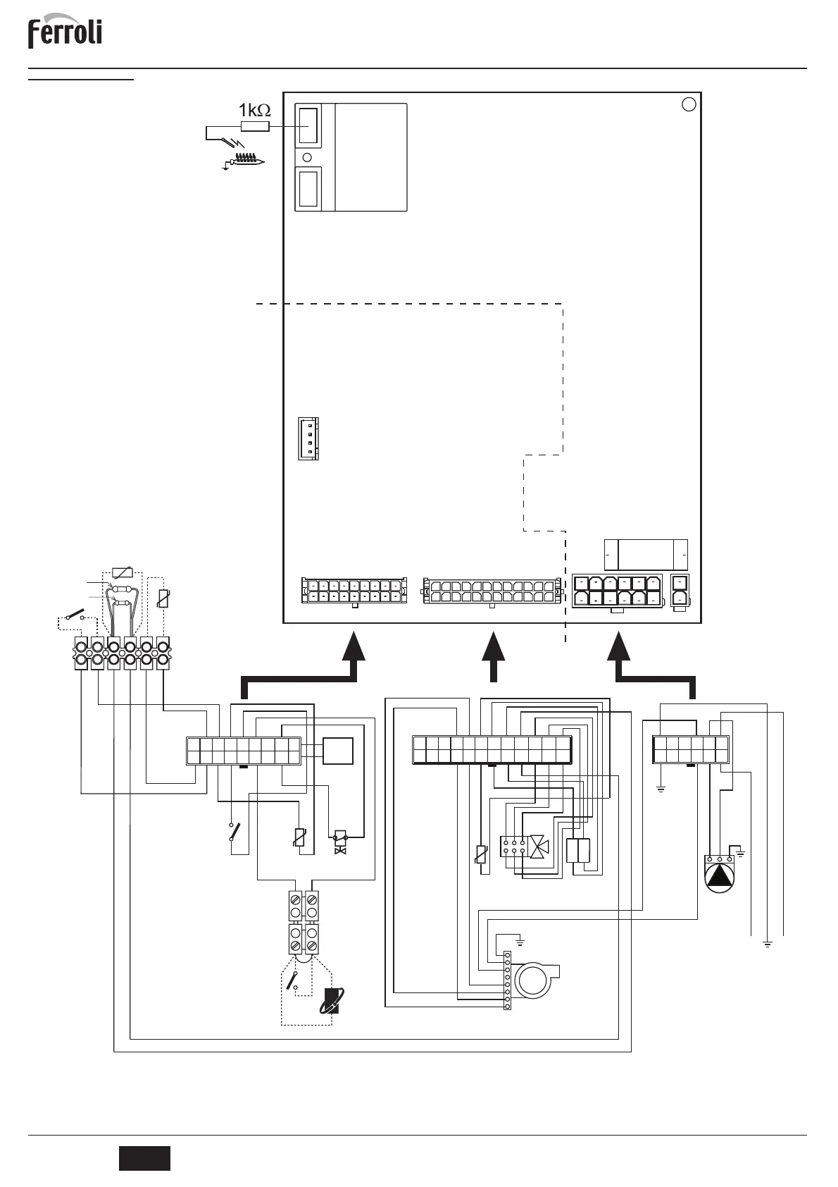
5.5 Esquema eléctrico
fig. 31 - Esquema eléctrico
A
Atención: Antes de conectar el termostato de ambiente o el cronomando remoto, quite el puente de la regleta de conexiones.
278
32
191
16
NL
138
186
44
114
139
72
230Vac
50Hz
95
155
A
256
5 6 7 8 9 10 11 12
1 2 3 4 5 6
7 8 9 10 11 12
13 14 15 16 17 18 19 20 21 22 23 24
1
8
GND
+Vcc
TACHO
PWM
1 2 3 4
1 2 3 4 5 6 7 8 9
10 11 12 13 14 15 16 17 18
1 2 3 4 5 6
PWN
GND
104
FUSE 3.15A
250V
ABM03C
81
T1
X4 X3 X2 X1
18
12
1
2
1
1
1
X6
24
230V
10kOhm
1.8kOhm

Related product manuals