EasyManua.ls Logo

Ferroli BLUEHELIX TECH A - Page 70

Ferroli BLUEHELIX TECH A
Print Icon
To Next Page IconTo Next Page
To Next Page IconTo Next Page
To Previous Page IconTo Previous Page
To Previous Page IconTo Previous Page
Loading...
BLUEHELIX TECH A
70
FR
cod. )5HY
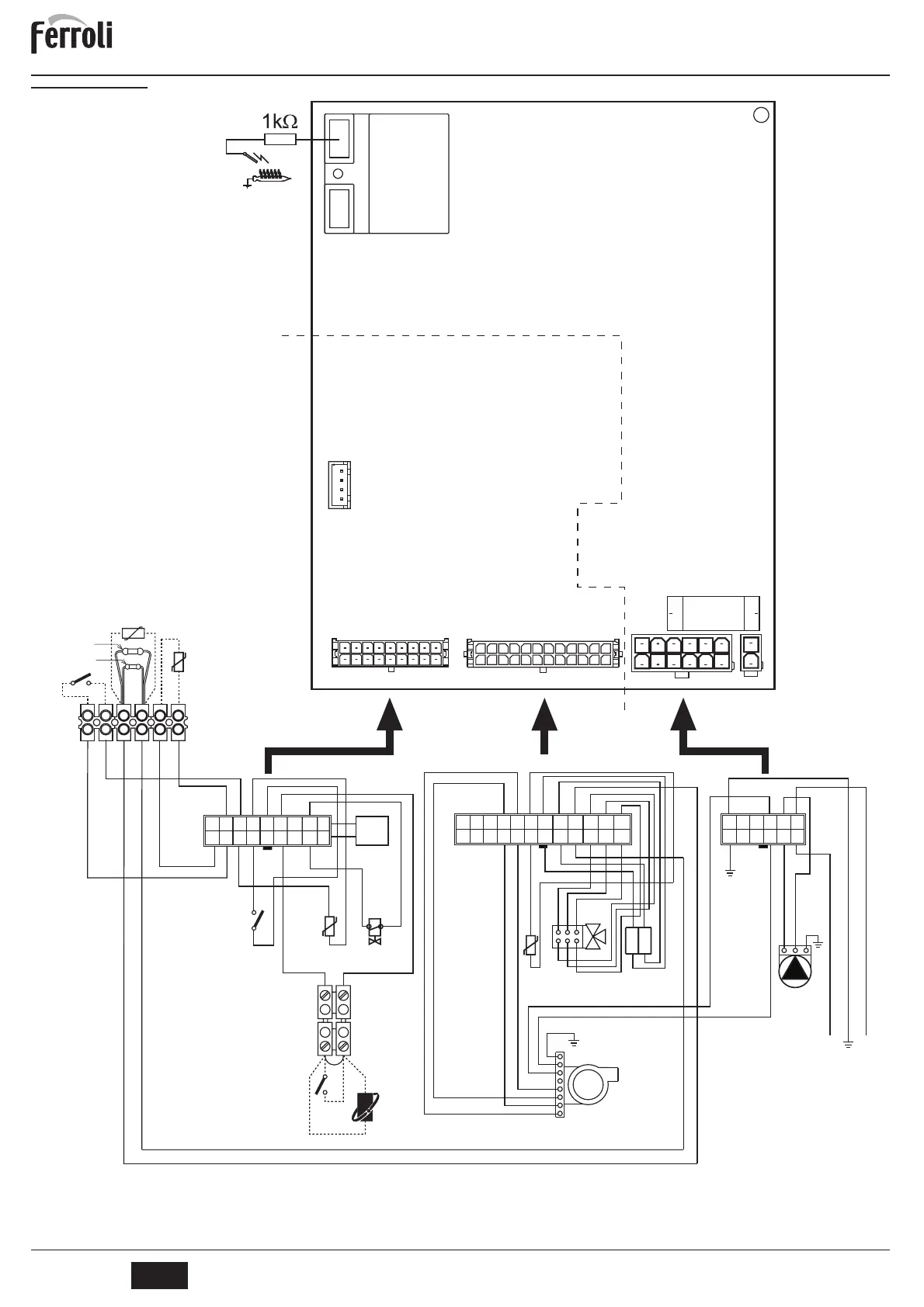
5.5 Schéma électrique
fig. 31 - Schéma électrique
A
Attention : Avant de brancher le thermostat d'ambiance ou la chronocommande à distance, retirer le pontage sur la boîte à bornes.
278
32
191
16
N
L
138
186
44
114
139
72
230Vac
50Hz
95
155
A
256
5 6 7 8 9 10 11 12
1 2 3 4 5 6
7 8 9 10 11 12
13 14 15 16 17 18 19 20 21 22 23 24
1
8
GND
+Vcc
TACHO
PWM
1 2 3 4
1 2 3 4 5 6 7 8 9
10 11 12 13 14 15 16 17 18
1 2 3 4 5 6
PWN
GND
104
FUSE 3.15A
250V
ABM03C
81
T1
X4 X3 X2 X1
18
12
1
2
1
1
1
X6
24
230V
10kOhm
1.8kOhm

Related product manuals