EasyManua.ls Logo

Ferroli DIVAtech C 24 D - Page 27

Ferroli DIVAtech C 24 D
Print Icon
To Next Page IconTo Next Page
To Next Page IconTo Next Page
To Previous Page IconTo Previous Page
To Previous Page IconTo Previous Page
Loading...
DIVAtech C 24 D
27
TR
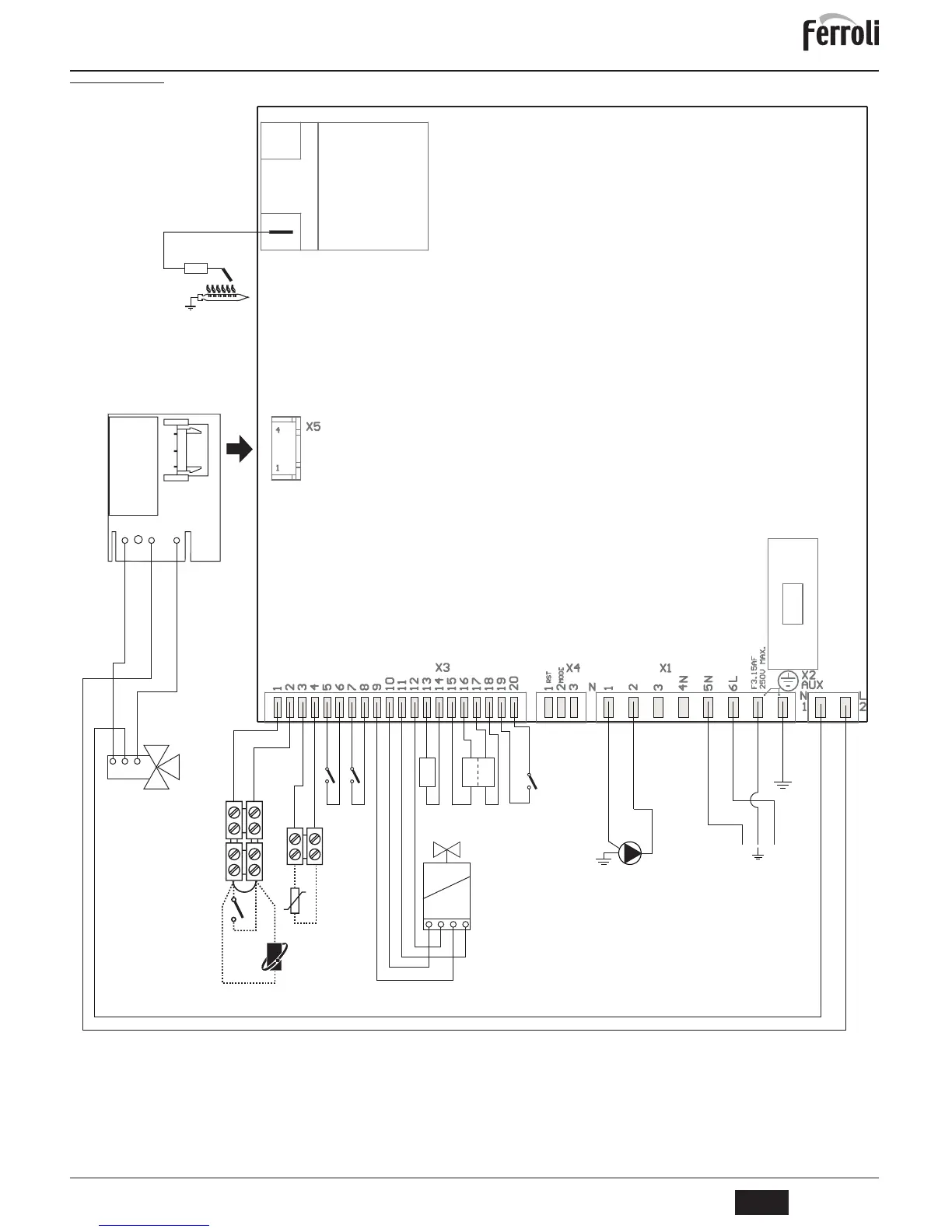
5.5 Elektrik úemasÕ
úek. 16 - Elektrik devresi
A
Dikkat: Ortam termostatÕnÕveya uzaktan kumandalÕ zamanlayÕcÕ kontrolünütakmadan önce terminal blo÷undaki konnektörü çÕkartÕnÕz.
81
1k
W
L
N
230V
50 Hz
32
L
N
°
T
°
T
278
°
T
42
4321
44
38114
ABM01
LC32
321
95
126
72
139
138
cod. 3540Z443 - Rev. 01 - 02/2015

Related product manuals