EasyManua.ls Logo

Ferroli MILOS Air Compact E - Checking Fan;Fume Circuit

Ferroli MILOS Air Compact E
40 pages
Print Icon
To Next Page IconTo Next Page
To Next Page IconTo Next Page
To Previous Page IconTo Previous Page
To Previous Page IconTo Previous Page
Loading...
Supplied By www.heating spares.co Tel. 0161 620 6677
36
DOMINA F 24 - 30 E
FERELLA F 24 - 30 MEL
MILOS AIR COMPACT E
Version - 09.2002
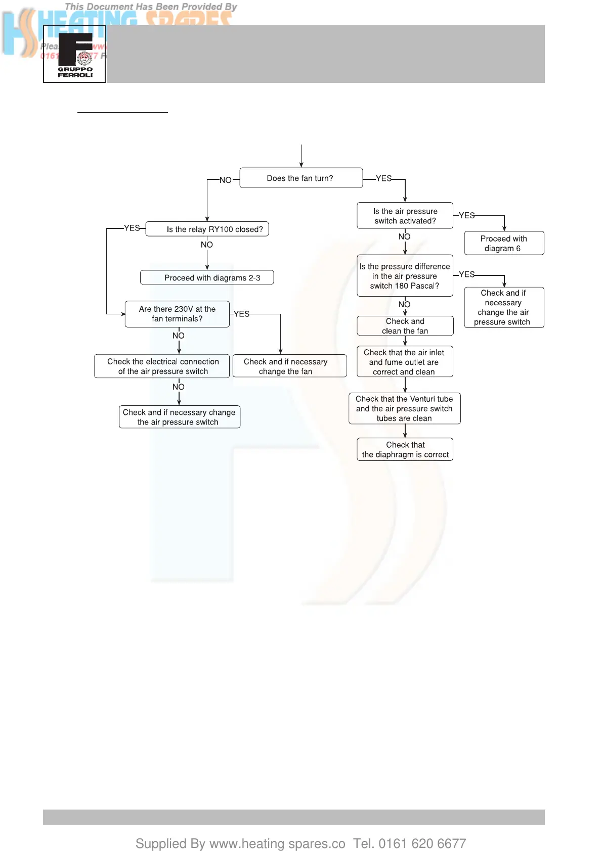
Flow Diagram 4
Checking Fan/Fume Circuit

Related product manuals